普陀区老人免费体检福利来啦! 2025年03月14日

来源: 随申办

  普陀居民注意啦!上海老年人免费健康体检来了!为进一步提升上海市老年人群的健康水平,全市246家社区卫生服务中心为辖区内65岁及以上常住居民,每年开展健康管理服务。赶快转发家族群,提醒家中老人及时预约体检!

  体检对象:本市65岁及以上常住居民

  体检项目:

  体格检查、血压、视力检查、空腹抽血(血常规、肝功能、肾功能、血脂、血糖等)、尿常规、腹部B超(肝胆胰脾)、心电图等。根据健康体检结果进行相应健康指导。

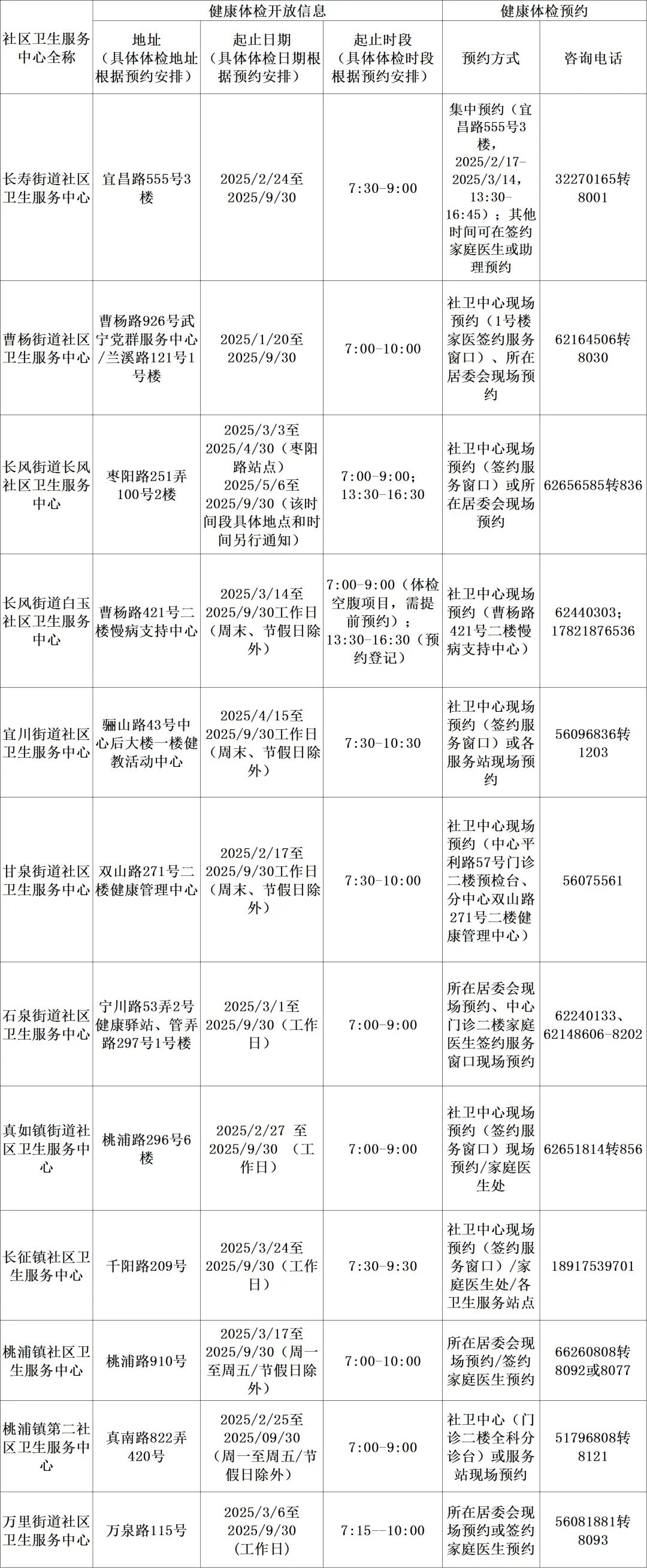
  普陀区65岁及以上老年人

  免费健康体检信息一览表(2025年)

  资料来源:市卫健委

分享:

特殊稿件右侧区域内容请使用tab按钮切换浏览