还在找工作吗?本周五,普陀这场招聘会“职”等你来!招聘会还设有生育友好专区、退役军人专区、残疾人促就业专区和新兴领域群体专区,现场配备AI简历助手和职业能力测评,帮助求职者更清晰地了解自身优势与发展方向。
活动安排
时间:3月20日(周五)13:00-16:00
地点:栅桥公园(新郁路755号)
咨询电话:62061766(普陀区长征镇社区事务受理服务中心就业服务 周一到周五8:30-17:00)
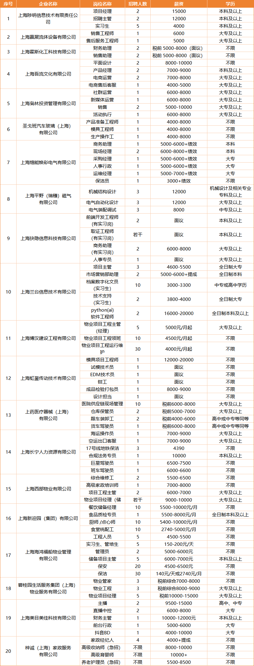
部分参会企业及岗位信息