上海市普陀区发改委关于印发 《普陀区2025年上半年国民经济和社会发展计划执行情况》的通知
区政府各委、办、局,各街道办事处、镇政府:
《普陀区2025年上半年国民经济和社会发展计划执行情况》已经普陀区第十七届人民代表大会常务委员会第27次会议审议通过。现印发给你们,请认真按照执行。
特此通知。
上海市普陀区发展和改革委员会
2025年7月21日
关于普陀区2025年上半年国民经济和社会发展计划执行情况的报告
一、上半年计划执行基本情况
2025年是“十四五”规划收官之年,也是“十五五”规划的谋篇布局之年。上半年,在市委、市政府和区委的坚强领导下,全区以习近平新时代中国特色社会主义思想为指导,全面贯彻落实党的二十大和二十届二中、三中全会精神,深入学习习近平总书记考察上海重要讲话精神,贯彻落实中央经济工作会议和十二届市委六次全会精神,按照十一届区委九次全会部署,坚持稳中求进工作总基调,完整准确全面贯彻新发展理念,围绕推动高质量发展首要任务和构建新发展格局战略任务,聚焦上海建设“五个中心”重要使命,进一步全面深化改革,扩大高水平对外开放,推动经济持续回升向好,深化人民城市建设,不断提高人民生活水平,保持社会和谐稳定,总体实现“时间过半,任务过半”,为高质量完成全年目标任务打下坚实基础。

(一)筑牢经济压舱石,发展根基更稳固
区域经济韧性凸显。上半年,我区努力克服严峻外部环境和房地产深度调整的挑战,地区生产总值可比增长4.6%,排名全市第八、中心城区第五,高于一季度0.9个百分点。上半年,区级财政收入完成94.41亿元,同比增长0.15%。固定资产投资承压微增0.2%,主要源于房地产领域引入投资的持续收缩。经济运行调度机制持续优化,发挥“五级调度”“每日一报”等机制作用,累计形成40期专报,数据预警和指标调度有效增强。完成2024年度《普陀区助行业强主体稳增长的若干政策措施》兑现工作,兑现金额2881万元,同比增长75.6%。
产业培育成效显著。“411产业倍增”计划提前完成,1-6月四大重点培育产业区级税收同比增长33.21%,占区级税收的比重达41.96%,较去年同期提升13.9个百分点,成为区域经济重要支撑。推进“3+5+X”产业政策体系(2025版)更新,完成2025年政策汇编工作。开展普陀区“十五五”时期产业发展思路研究,初步提出构建“2+5+N”现代化产业体系。
增长动能协同共振。消费释放潜力。举办“五五购物节”,“五一”期间全区重点商圈累计客流量247万人次,销售额同比增长9.2%。发布促进汽车消费补贴政策并同步开展促消费活动,6月单月40余家参加活动车企销售额同比增长33.1%。截至目前,新增首店22家。投资提高效益。做好投资项目的审批、核准、备案工作,开展普陀区固定资产投资项目节能审查及验收。完成2025年地方政府专项债、中央预算内投资城市更新专项资金等申报工作。外贸稳中求进。1-5月,外贸进出口总额为187.9亿元,同比增长28.7%。新增健美生、道依茨等3家跨国公司地区总部。举办“新企力·新机遇:外企落地与发展”圆桌会等政企交流活动。升光、美加净等4家企业获得2023-2024年度上海外贸自主品牌示范企业认定。

招商引资扎实推进。上半年,“十亿百千万”项目落地124个,其中亿元级项目9个,千万元级项目115个,立讯通讯华东总部、捷翼科技等一批有影响力、高质量企业先后落地。普陀区2025年优化营商环境暨投资促进工作大会成功举办,38个重大项目签约。推进全球招商服务协作点(日本站)挂牌工作,持续跟进全球招商服务协作点、全球推介官合作事宜。深化“1+5+5+X”招商工作机制,建立招商服务一体化工作专班,制定实施企业服务PLUS行动计划。
(二)点燃科创主引擎,动能转换再提速
沿沪宁合作初具规模。深化机制建设,成立沿沪宁创新机制办公室,推动沿沪宁城市建立联络员制度。聚焦创新“一条链”、产业“一幅图”等五大行动23条举措,深化沿沪宁协同创新行动方案研究。“沿沪宁协同创新集市”上线试运行。聚焦资源整合,动态梳理形成“资源、需求、合作”三张清单,推动跨区域合作提质增效。截至最新,清单累计汇聚重点实验室、技术中心等资源350项,技术攻关、产业联动等需求162项,落地合作项目43项。
科创平台多轮驱动。深化中以(上海)创新园的国际合作。与美国、奥地利、新加坡、德国、意大利等国家创新资源对接,美国思佳利孵化平台落地园区。截至5月底,园区年内累计引入企业、机构、项目22家,落地各类知识产权超130项。扩大上海清华国际创新中心的品牌效力。推进“未来车脑芯片”市级专项建设,完成张江专项验收并初步形成先进实验平台,支撑三款芯片及四项光刻胶技术研发、推动12项成果转化,同时建设数智未来实验室三大平台以实现智能检测等场景产业化。发挥海纳小镇的辐射力和吸引力。成功举办首届海纳大会、数字经济高端峰会等数字创新活动,激发数据要素市场创新潜能,搭建顶尖学术与产业的交流平台,通过央媒、市媒及区级媒体平台协同发力,累计发布相关宣传稿件86篇。引导菲尔兹系统谋划推进国际合作、科技创新、人才引进、项目导入等工作,全力打造国际化的“科研共创+人才共享+成果转化”枢纽节点。
招才引才环境优化。推动优秀海外人才集聚,建设新加坡海外人才工作站,挖掘菲尔兹中国中心海外资源,探索西班牙等海外工作网络布局。推进沿沪宁产业创新带人才协同发展,成立沿沪宁产业创新带人才服务联盟。持续打造“海聚英才”人才品牌,全面推动海聚大赛普陀选拔赛、海外分赛等系列赛事。常态运营“海聚英才”路演大厅,每月定期举办路演开放日活动,开展各类活动41场。新增2家海聚基地,累计达到8家,位居全市前列。加快青年发展型城区发展,发布《普陀区支持青年人才集聚发展若干措施(试行)》。
(三)精塑城区新面貌,宜居魅力更彰显
地区建设统筹推进。“一带一心一城”开发建设全面提速,为区域高质量发展注入强劲动能。苏河水岸经济发展带:完成新曹杨集团四街坊、华谊401等地块场地整理工作。开展化工研究院南区景观提升研究。持续推进360上海总部、波克城市互联网研发应用中心等7个重点项目建设。真如城市副中心:完成铁路二期、南石四路114号两幅地块收储,突破多年收储瓶颈。完成真如之心-上海西站及周边区域城市设计国际方案征集。能创星辰汇项目竣工验收,京东上海中心、真如文体中心等重点项目建设加速推进。桃浦智创城:全面提升TOP中央公园软硬件品质,加快推进祁连山路景观大道等周边道路配套,举办“春之交响”草地音乐会等各类活动共33场,以活动促热度,展现桃浦新形象。智创城核心区收储土地已基本完成移交工作。灿瑞科技全球芯片研发中心、606地块商办等重点项目建设稳步推进。
城市更新加速推进。环境提颜值,上半年新建绿地8.89万平方米、绿道4.22公里、立体绿化2.5万平方米,2座口袋公园建成开放。新杨公园改造提升工程、金光绿地新建工程、长风公园改造提升工程(景观部分)等项目有序推进。统筹推进兰溪路及周边地区提升、“苏河之冠—长寿湾”、“岚灵新村坊”等城市更新重点项目。推进“美丽道路”建设。竣工架空线入地和杆箱整治项目13.05公里。成功获评第七届全国文明城区称号。生活增品质,开展旧住房综合修缮改造前期工作36.39万平方米,推进约150万平方米“精准施策型”专项提升改造,累计完成既有多层住宅加装电梯240台。推动兰溪路248弄2号、3号小梁薄板建筑旧改征收工作。截至最新,累计筹措保障性租赁住房房源1735套(间)(含上年结转651套)。完成建管之家项目1147张床位(含上年结转513张)筹措供应。

减污降碳协同推进。深入打好蓝天、碧水、净土保卫战,1-6月,本区PM2.5月均值为31.5微克/立方米,空气质量指数(AQI)优良率为82%,10个市考水环境质量断面达到或好于Ⅲ类水体比例达100%,重点建设用地安全利用率保持100%。扎实推进节能工作,形成区级碳达峰碳中和及节能减排工作重点任务安排,建立区级能源消费形势定期调度机制。高效推进可再生能源建设,截至5月底,完成并网项目15个,并网规模5695千瓦,完成市级下达年度目标80%以上。组织区内企业积极参与2025碳中和博览会准备工作。
(四)深耕民生福祉田,幸福底色更鲜亮
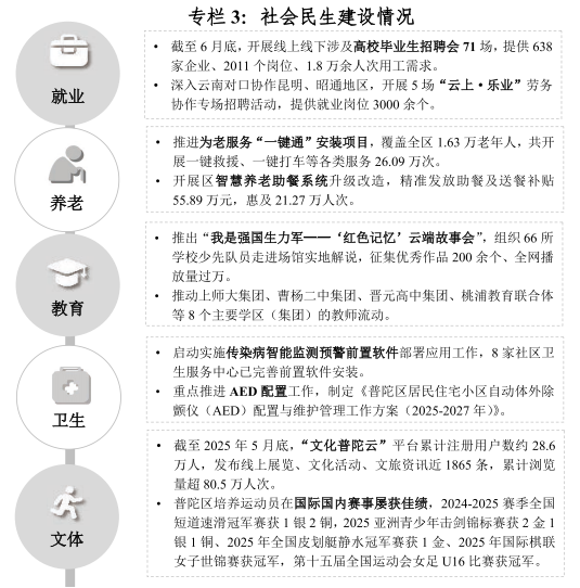
就业培训扩容提质。开展“政策找人、政策找企”专项行动,上半年举办线上线下招聘会197场,提供4.3万人次用工需求。强化稳就业政策支持,发放各类就业创业扶持补贴4009.57万元。开展高校毕业生就业服务“扬帆”专项行动,创新打造“627路就业专线”十大站点服务项目。建成21个“15分钟就业服务圈”社区就业服务站点,完善“1+10+N”的就业公共服务网络。宣传推广区级技能人才新政,开展补贴性职业技能培训2.8万人次。
养老服务普惠可及。制定《关于推动普陀区银发经济高质量发展的实施意见》,提出“三区两中心”的建设目标。计划新增的100张养老床位已完成结构封顶,完成认知障碍照护床位改建69张,建设社区长者食堂2家、家门口养老服务站3个。发放老年综合津贴2.58亿元,惠及62.69万人次。截至最新,受理长护险评估申请1.43万人次。创新推出“短托住养+适老化改造+家庭照护床位”的“一站无忧”便捷养老服务模式。
教育发展优质均衡。持续发挥“大思政课”建设整体试验区优势,与华东师范大学、东方绿洲、上海教育电视台等共同打造 “高校引领+区域实践”、校内外及教媒融合的思政课一体化育人新模式。深入推进全国中小学科学教育实验区建设,实现区内小学“一校一品”科普特色认定全覆盖。落实幼有善育,实现区域托幼一体园100%全覆盖,提前完成全年16个“宝宝屋”扩优提质工作。开办小学生爱心寒托班10个班级。成立华东师范大学附属第二中学普陀校区教育集团。
医疗卫生品质提升。区康复医院康复综合楼新建项目竣工验收,区精神卫生中心新建项目建成启用,真如镇街道社区卫生服务中心异地扩建、区中医医院改扩建等项目建设稳步推进。“上海市区域抗衰老中心”在普陀区中医医院正式揭牌成立,成为全市首家试点单位。组织开展区第六轮加强公共卫生体系建设三年行动计划终期评估。截至最新,全区家庭医生“1+1+1”签约居民 55.20万人,签约率 44.55%;基本医疗保险参保人数78万余人,参保完成率达99.80%。
文体事业蓬勃发展。持续推进海心剧院精装修工程、区文化馆改造提升等项目建设。推出2025“艺起TOP·周周有戏”TOP中央公园系列文艺演出7场,吸引5000余人次参与。持续推动公共文化设施错时、延时开放,6个“周末美育课堂”教学点开设13门课程,29个市民艺术夜校教学点开设123门课程。成功举办国际博物馆日、中国旅游日等相关主题活动,顺利开展2025上海苏州河半程马拉松赛、第二十一届上海苏州河城市龙舟邀请赛、“半马苏河”运动生活节等赛事活动,成功举办2025上海国际MCN大会、上海国际电影节“未来影院”等品牌活动。
救助帮困走深走实。全面落实救助政策认定,聚焦低保户等重点群体,制定普陀区社会救助领域政策指引。启动对10个街镇的社会救助档案检查,重点检查救助流程的合规性,确保检查工作全面覆盖。开展“万户助困”等慈善活动,为弱势群体送温暖。目前全区共开展各类帮困救助16.61万人次,支出资金2.29亿元。


(五)织密社会治理网,安全屏障再加固
“三网融合”数字赋能。“一网通办”智能水平提升。推进“开店一件事”流程优化专项改革工作。拓展“线上专业人工帮办”服务范围,接待率、1分钟响应率及好评率均达100%。上半年,“高效办成一件事”“免申即享”办件量分别达23.6万件和11.3万件。上线惠企政策服务专区,持续优化重点企业“服务包”。“一网统管”平台建设加强。完成普陀区“多格合一”管理平台建设并投入运行。推进视频资源共享平台建设,针对节假日、极端天气及重大活动涉及区域,形成视频巡逻点位预案,保障城市运行安全。“一网协同”应用范围扩大。在全区进一步推广“统一领导、上下衔接、运作高效、统筹有力、整体推进”一体化协同管理平台。累计对接8个市级、23个区级应用系统,上线办公业务场景105个,不断提升区内各部门、各街镇的办公平台使用覆盖率。

基层治理深耕细作。持续推进受理中心标准化建设,做好各街镇受理中心市级标准化建设第三方评估迎检工作,新增37个远程虚拟延伸点位。上线“AI+高效办成一件事”、“AI+百事能社工”,大幅提高基层服务效能和工作效率。根据2025年新兴领域“两个覆盖”集中攻坚行动要求,开展全区社会组织的党建情况排摸工作。加强街镇社会组织服务中心建设,完成区和 8 个街道社会组织服务中心枢纽式管理服务项目招标工作。
社会安全韧性凸显。聚焦建筑施工、城镇燃气、厂房仓库、电动自行车等重点领域,统筹开展沿街餐饮、养老机构等专项治理,健全安全监管责任体系。全区非接触诈骗案件、“电网诈”案件接报既遂数同比分别下降3.6%、0.4%。99.7%的小区实现入民宅盗窃“零发案”。依托“靠谱解纷·三所联动”机制,排查化解各类矛盾纠纷2.2万余起,化解率99.3%。持续优化“一网通办”公安政务服务流程,办理各类业务申请2.4万余件。
(六)勇闯改革深水区,内生动力再激发
营商环境优化提质。落实“三习、十聊、五赋能”工作法,发布普陀区优化营商环境8.0版行动方案,制作完成第一期“处长(科长)讲政策”共3个视频。制定2025年度优化法治化营商环境工作计划,形成2025年区优化法治化营商环境行动方案2.0版。配合人民网开展“高质量发展故事会”普陀区优化营商环境相关案例调研,在《人民日报》上发表宣传文章,进一步增强普陀营商环境显示度。构筑普陀信用高地,举办5次诚信宣传活动,完成2025年普陀区“三清单”编制。
国资国企改革纵深提速。全面推进国资国企改革攻坚深化提升行动,深度开展调研工作,完成《区国资国企改革深化提升行动任务清单》、制订《普陀区区属国有企业监事会改革实施方案》等文件,进一步提升企业决策科学性、规范性和高效性。夯实人才储备基础,通过国有企业、区人大、政协、高等院校和科研机构等“五纬遴选”渠道,开展外部董事库入库人员选拔工作。以管资本为主要求,深化分类监管分类考核,建立考核激励新机制,制定与企业主责主业相适应的考核指标,“一企一策”精准考核。
政府自身建设效能提升。统筹推进法治普陀建设,实现区委、区政府工作部门、各街镇、区属国企党政主要负责人会议专题述法全覆盖,巩固保持连续四年全区各行政机关负责人出庭应诉率100%的优异成果。2024年区政府透明度指数蝉联全国县(市、区)政府序列第一。高质量办理人大代表建议和政协提案。推动“AI+数字政府”场景建设,建立17家部门36个“AI+数字政府”场景需求库,分批次推动场景落地。
规划顶层设计系统推进。制定并印发《普陀区“十五五”区级规划编制工作方案》,启动区级规划《纲要》和23项专项规划、3项区域规划、1项空间规划、3项专题研究编制。坚持做好“开门编规划”工作,召开“十五五”规划专家咨询会、“十五五”市区人大代表座谈会,举办‘青春建言十五五’青声说@普陀青年论坛、分领域专题研讨会等建言活动。完成“十五五”规划市民版问卷调查发放,开展“十五五”规划人民建议网上征集,广泛听取各界群体的意见建议。
2025年,面对复杂严峻的宏观环境,普陀区经济运行承压前行,民生福祉持续增进,城市治理有效改善,建设项目顺利推进,区域发展韧性进一步彰显。但同时,必须清醒认识到,当前仍存在诸多亟待破解的深层次矛盾与挑战:一是经济增长内生动力不足。外部环境不确定性持续承压,企业投资意愿偏弱与居民消费降级相互掣肘,消费市场活力有待进一步激发,亟需强化内需拉动与市场信心重塑。二是新质生产力培育任务艰巨。当前我区新产业新业态培育尚处于成长期,对经济的支撑作用尚未充分释放,在未来产业布局、新赛道培育、领军企业引育等方面仍需持续加力。三是城区品质提升与民生保障存在短板弱项。公共服务供给与群众多样化需求仍存在差距,养老、托育、教育、医疗、住房等领域优质资源均衡配置水平有待提高。生态环境治理长效机制尚未健全,城区精细化治理能力仍需提升。面对依然严峻的发展形势、自身存在的差距不足,要以攻坚破难的勇气、精准施策的智慧、求真务实的作风,积极应对各类风险挑战,坚持问题导向补短板,坚持系统观念强统筹,全力推动区域高质量发展行稳致远。
二、下半年经济社会发展工作建议
下半年,全区上下将坚持以习近平新时代中国特色社会主义思想为指导,深入贯彻落实党的二十大和二十届二中、三中全会精神,全面落实习近平总书记考察上海重要讲话精神和对上海工作重要指示要求,胸怀“两个大局”,牢记“四个放在”,坚持“四个面向”,更加注重以科技创新引领区域经济社会高质量发展,确保完成全年各项目标任务,实现“十四五”规划圆满收官。
(一)推动经济质效迈上新高度
强化经济运行调度效能。进一步做实经济运行调度工作机制,加强数据监测预警和分析研判,推动指标提升。优化稳增长重点企业服务对接、纳统信息同步等机制,发动街镇、投促中心深度参与稳增长工作。在积极对接、叠加放大市级政策基础上做好区级专项政策的评估与修订。引导金融机构加大对区内科创企业的支持力度,做好“普陀惠企贷”政策宣传。
提升增长动能驱动层级。消费方面,举办“上海之夏”国际消费季活动,强化商旅文体联动,联手重点商圈和重点商业企业,着力打造普陀消费品牌。持续发挥汽车消费补贴政策作用,用好资源腾笼换鸟,稳住汽车消费基本盘。投资方面,持续开展全区纳统项目固定资产投资和建安投资的排摸和推进工作,加快2025年预备项目前期研究论证和审批,做好专项债券项目情况跟踪和上报。外贸方面,打好稳外贸政策组合拳,根据企业特点和个性化需求送政策上门,全力实现进出口促稳提质目标任务。推动企业积极参与进博会、广交会、数交会等活动,有针对性地引导企业拓展各类新兴市场及“一带一路”沿线国家市场,积极参与国际合作。
深化营商环境系统改革。做好市对区营商环境测评工作,推进营商环境企业感受度调研,研究谋划区优化营商环境行动方案9.0版。持续协调区主要执法单位优化涉企行政检查,促进涉企行政检查减量提质。谋划打造普陀区营商环境“一街一品”“一镇一品”品牌。持续开展信用建设,召开信用体系建设培训会。
(二)推动新质生产力集聚新优势
培育高价值新质产业。持续深化“2+5+N”现代化产业体系研究,以5个赛道为工作着力点和抓手,提出发展目标,明确产业发展思路,梳理推进产业集聚的项目载体,研究出台相应的政策举措,形成“一赛道一政策一方案”。将现有“3+5+X”产业政策框架与“2+5+N”新质产业体系深度衔接,在产业政策修订工作中,实现政策供给与产业需求的精准匹配。
打造高能级科创平台。深化沿沪宁产业创新带“朋友圈”。重点围绕科技创新和产业创新协同,加强跨区域合作对接,完善“沿沪宁协同创新集市”在线平台链接功能。以重点企业技术攻关为导向,实施“揭榜挂帅”,推动跨区域联合攻关。深入研究普陀服务沿沪宁协同创新行动方案,进一步梳理各阶段工作要点。加快协同创新中心载体打造,做优服务沿沪宁城市跨区域合作的枢纽功能。举办沿沪宁协同创新大会,落地合作项目、展示合作成果、建立合作品牌。拓展中以(上海)创新园国际合作“关系网”。发布新一轮中以创新园专项政策,继续加大国际项目拓展力度,支持园区筹备参加浦江论坛。锻造上海清华国际创新中心科技“硬实力”。推动集成电路研究平台市级重大专项落实各芯粒后端设计工作;推动“半导体高端装备研究平台”、“汽车先进检测技术实验室”等项目落地。构筑海纳小镇建设运营“强磁场”。全力推进海纳工程院资源集聚活动落地实施,优化会客厅管理运营机制。精心筹划上海数字创新大会、上海数字城市体验周普陀专场活动,提升公众对数字经济的认知和参与度。擦亮菲尔兹中国中心“金名片”,引导菲尔兹围绕沿沪宁产业创新带和上海国际创新中心建设,启动AI国际暑校项目,举办2025年菲尔兹国际学术会议,全力打造国际化的“科研共创+人才共享+成果转化”枢纽节点。办好世界人工智能大会普陀“数学之问”分论坛。
营造高活力创新生态。夯实区域人才根基。完成人才资源统计、重点产业急需紧缺人才目录编制等基础性工作。拓展海外引才网络布局,推动新加坡海外人才工作站落地见效。高质量完成海聚大赛海内外系列赛事,办好2025普陀人才节活动,提升人才服务能级。培育壮大科创主体。做好高新技术企业、技术合同认定,基于高企联络员机制举办系列普陀区高新技术企业科创营商环境政策宣介会。推进区科技创新型小巨人、区科技创新项目、区级科技研发平台等申报工作。做强“网安智谷”专业孵化器、华东师范大学集成电路产业学院等平台。
(三)推动城区面貌焕发新气象
优化重点地区功能布局。苏河水岸经济发展带:对7个重点项目进度抢前抓早,推进360上海大安全总部项目、波克城市互联网研发应用中心等项目年底完工。加快推进新曹杨集团一、二、三街坊,四中浇铸厂等收储工作。通过举办各种活动赛事,不断提升“半马苏河”标识度。真如城市副中心:全力推进岚皋粮库板块、真如之心板块土地出让。深化上海西站功能提升研究,打造综合交通枢纽。加快推进京东上海中心、真如社区卫生中心等项目进度。桃浦智创城:全面提升TOP中央公园运营品质,推动东部祁连山路、西部敦煌路配套提升。加快灿瑞科技项目落地,对接好度亘光电、提尔科技等潜在项目。积极推进655、613街坊等地块生态修复工作。
加大城市更新攻坚力度。重点聚焦“长寿路商务单元”,加快开展“三师联创”工作与更新单元规划实施方案编制,启动西宫区域城市设计国际方案征集。继续做好兰溪路及周边地区、“苏河之冠—长寿湾”“岚灵新村坊”等城市更新项目整体进展跟踪与协调推进。重点推进甘泉、曹杨区域老旧非成套房屋整体更新改造试点工作,切实提升居民居住品质。积极参加2025年上海城市更新路演活动,推介重点城市更新项目,加强普陀城市更新形象宣传。
提升生态环境治理质效。跟进《美丽普陀建设三年行动计划》项目进展,确保2025年目标任务按时完成。持续推进蓝天、碧水、净土保卫战,聚焦重点区域、重点行业实施精准污染治理,进一步完善监管机制,确保大气、水、土壤环境质量各项指标持续稳定达标。继续做好节能减排工作,落实区级能源消费定期调度机制,全力完成年度节能工作目标。制定2025年节能减排专项资金申报指南。
(四)推动民生福祉再上新台阶
织密就业保障网。开展高校毕业生就业服务月专场招聘,开设高校毕业生专属职业指导日,定制“就业大讲堂”系列规划课程。兜牢困难人员就业底线,常态化开展“人人乐业”专项行动,提供“一对一”就业援助。深化社区就业服务站点建设,做到“季季有特色、月月有重点、周周有活动”。大规模开展以就业为导向的职业技能培训活动。建设好、运用好“靠普职”就业服务信息化平台,提供精准的就业服务。
点亮教育新图景。构建“华东师大马院+基地学校”“高校+附属学校”思想政治教育一体化育人联盟,形成优质馆校合作课程。持续优化托幼一体园环境建设,完成新增托班园所设施设备的配备和更新改造。常态化开展学区集团调研,修订相关政策,优化资源布局,新增数个紧密型学区集团。加快推进华师大二附中普陀校区、上外附属桃李未来实验学校等教育项目建设进度。
构建幸福颐养圈。开展养老服务质量提升行动,加强人才队伍培训、机构运营考核等。持续开展老年认知障碍友好社区建设项目、“老吾老计划”、“老伙伴计划”、老年人助医陪诊服务试点、社区养老顾问能力提升、物业+养老服务试点等工作,确保养老服务稳定供给。升级改造区智慧养老助餐管理系统,提升“社区+平台”数字化老年送餐模式服务水平。
打造健康守护链。推进《普陀区社区卫生服务站标准化建设三年行动方案(2025-2027年)》发文实施。推进3家社区标准化门诊手术室(万里、桃浦、长征社区卫生服务中心),1家社区护理中心(桃浦镇社区卫生服务中心)的创建和验收。新建4家社区慢性病健康管理支持中心,实现12家社卫全覆盖。新建4家上海市中医特色巡诊站点。深化“15分钟医保服务圈”建设,推进全民参保工作在学校、居村实现高质量增效。
激发文体新活力。推进区级文化场馆改造升级,建成普陀区非物质文化遗产展示体验中心”,启动第六次全国文化馆评估定级。建成苏州河水上运动中心,推进苏州河水上运动项目常态化开展试点工作。举办“阅享苏河”读书会(暂名)、市民妆造大赛、上海国际艺术节“周末亲子魔幻剧场”等文化活动,提升公共文化服务质效。举办2025年“上海之夏国际动漫月”CCG EXPO系列活动、上海旅游节“水岸乐游周”、第五届“半马苏河”文化旅游节、2025电竞全民锦标赛、上海赛艇城市精英赛、上海10公里精英赛、上海TOP RUN百团精英赛等大型活动赛事。
(五)推动社会治理呈现新亮点
数智赋能城区治理。从城市治理根节问题入手,推动“三张网”加速融合,推动业务流程隐形化、服务触达精准化。整合市民热线、网格上报、智能发现事件等城市运行数据,探索建立统一事件分类标准及多维度标签体系,实现跨系统事件同步及动态管理。做好民意数据挖掘及诉求信息深度剖析,发挥12345热线预警预判作用,有效减少各类矛盾。
平安护航社会发展。针对性督导落实消防排查整治任务,深化基层消防安全综合治理。深入推进厂房仓库、建筑保温材料、工贸行业高危作业、人密场所动火作业等高风险领域专项整治,及时督改各类风险隐患。高质量建设运作“一站式”执法办案侦查中心,进一步加大对涉黑涉恶、“黄赌毒”、“电网诈”等影响群众“安全感、满意度”违法犯罪的打击整治力度,主动塑造地区安全态势。
(六)推动政府建设取得新突破
进一步深化法治政府建设。持续落实《普陀区加强法治政府建设实施意见(2021-2025年)》。制发2025年度法治普陀考核细则,针对各单位、各街镇开展年度法治建设考核。坚持“开门复议”原则,畅通线上线下受理渠道,严格落实行政复议全流程规范管理。高质量组织好行政机关负责人出庭应诉、旁听、讲评“三合一”活动,提升行政机关负责人的应诉意识和能力。以“一站式”执法办案管理中心为载体,持续深化“政法协同高效办案一件事”建设,推动在更高水平上打造“大政法”格局。
进一步加强规划引领作用。高质量推进“十五五”区级规划编制工作,完成《普陀区“十五五”规划基本思路研究》,形成区委《建议》素材稿。完成“十五五”规划《纲要》(草案)编制和“十四五”规划《纲要》总结评估。各部门同步完成专项规划和专题研究编制工作,形成分级分类、相互支撑的区级规划体系。持续做好公众参与,广泛听取各领域专家学者、企业代表、人民群众对未来五年的发展建议,充分凝聚社会共识。
三、下半年普陀区经济社会发展建设项目安排
2025年安排经济社会发展建设项目107个,其中区属重点建设项目51个。区属重点项目中,根据二季度推进情况,武宁路创意体验中心、万里街道全民健身中心新建、桃浦智创城核心区603地块、智创城055-02地块科研项目及北新泾产业园区pt0258c-04地块科研项目5个项目滞后,其余按计划推进。
此外,为进一步加大固定资产投资力度,根据项目前期研究论证情况和实施的必要性,建议将普陀区中医医院改扩建工程、华东电力设计院人才公寓(绥德路88号)项目等29个项目调入2025年经济社会发展建设项目,其中重点项目11个。
附件:2025年普陀区经济社会发展建设项目调入清单
附件:
2025年普陀区经济社会发展建设项目计划调入清单


