快来赴约,三月活动清单曝光
2026年02月25日 来源: 真如镇街道在这生机盎然的美好时节,真如镇街道精心筹备了一系列形式多样、内涵丰富的社区文化活动,涵盖传统民俗、手作体验、艺术观赏与生活美学,旨在为居民朋友们增添春日的乐趣与色彩。
诚邀您携手参与,共度美好时光。
真如社区文化活动中心
3月活动排期表

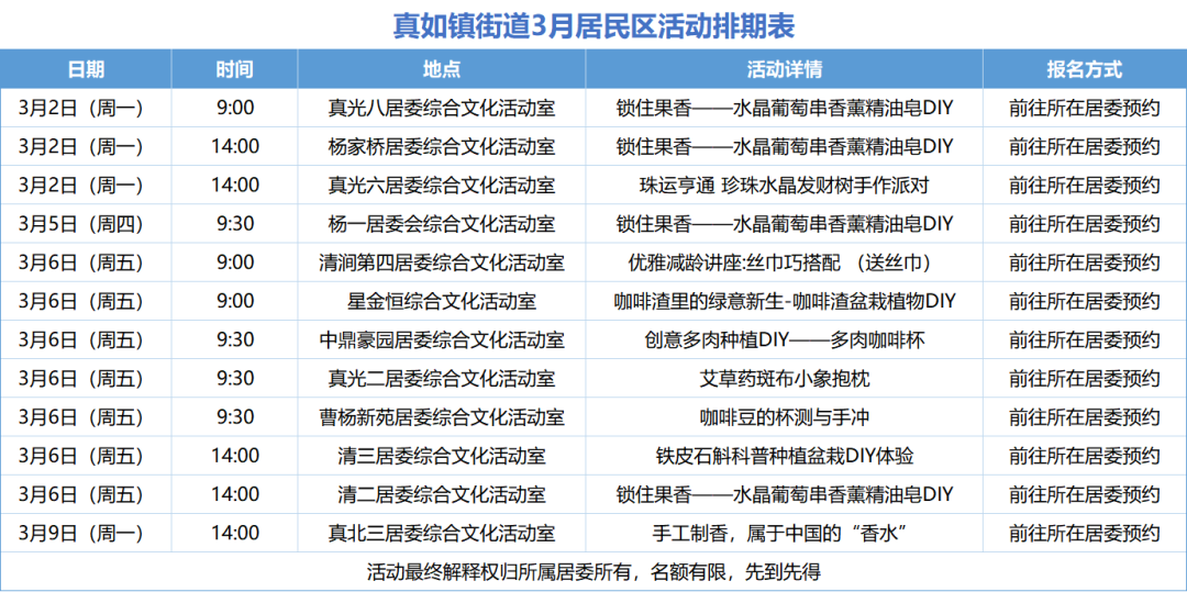
真如镇街道各居民区
3月活动排期表

春意渐浓,暖阳正好。这个三月,我们期待与您在花灯摇曳中回味传统,在手作时光里感受创造喜悦,在丝巾翩跹时邂逅优雅生活,等您来赴这场春日的约定。
备注:本系列活动最终解释权归真如社区文化活动中心所有