正文内容区域请使用tab按钮切换浏览
上海市普陀区发改委关于下达《上海市普陀区2024年国民经济和社会发展计划执行情况与2025年国民经济和社会发展计划》的通知
区政府各委、办、局,各街道办事处、镇政府:
《普陀区2024年国民经济和社会发展计划执行情况与2025年国民经济和社会发展计划》已经普陀区第十七届人民代表大会第六次会议审议通过。现印发给你们,请认真按照执行。
特此通知。
上海市普陀区发展和改革委员会
2025年2月6日
普陀区2024年国民经济和社会发展计划执行情况与2025年国民经济和社会发展计划
一、2024年国民经济和社会发展计划执行情况
2024年是中华人民共和国成立75周年,是实施“十四五”规划的关键一年。在市委、市政府和区委的坚强领导下,全区以习近平新时代中国特色社会主义思想为指导,全面贯彻落实党的二十大和二十届二中、三中全会精神,深入学习贯彻习近平总书记重要讲话精神和中央经济工作会议精神,按照市委、区委全会部署,坚持稳中求进工作总基调,完整、准确、全面贯彻新发展理念,聚焦上海建设“五个中心”重要使命,切实增强经济活力,持续改善社会预期,不断增进民生福祉,牢牢把握高质量发展这一首要任务,基本完成了全年主要目标任务。

(一)经济发展稳步迈进,综合实力持续增强
经济运行韧性增强。区级财政收入全年实现166.79亿元,同比增长8.0%,增速位居全市第三。四大重点培育产业税收同比增长15.57%,占区级税收的比重为40.60%。固定资产投资同比增长11.0%,增速位居全市第四。“十亿百千万”新落地项目154个,其中税收亿元级项目14个、税收千万元级项目140个。举办专场投资普陀推介会,启动5个全球招商服务协作点。新增国家级专精特新“小巨人”企业4家,市级专精特新企业54家。
经济调度力度加大。全年地区生产总值可比增长4.6%。按照市经济运行调度工作方案,进一步优化完善区级稳增长工作机制,形成《关于加强普陀区经济运行调度的工作方案》。制定三轮《关于集中开展区领导走访重点企业的工作方案》,做好区领导走访企业的问题梳理和推进情况跟踪。出台新版《普陀区助行业强主体稳增长的若干政策措施》,扩大政策的行业覆盖面,为稳增长提供更有力的政策支撑。配合市经济运行调度专班第三专责小组开展企业问题发现和解决工作,收集上报企业问题诉求近50项。
消费潜力加速释放。积极响应国家促进消费、扩大内需战略,全市首个推出区级促进汽车消费补贴,加大对上海购家电享国家补贴战略的宣传。举办普陀五五购物节,销售额再创新高,较上年同期增长33.1%。举办上海邻里生活节、上海环球美食节普陀分站活动、“上海之夏”国际消费季普陀系列活动等。莫干山路艺术街区入选第三批国家级夜间文化和旅游消费集聚区。发力首店经济,推动商业体持续更新,新增首店97家。
高水平开放稳步推进。全年外商直接投资项目数231个,同比增长24.86%。外商直接投资合同金额5.48亿美元,同比上涨11.94%。发布外商投资环境白皮书,新增瑞诺司汽车等3家跨国公司地区总部,第七届进博会意向成交金额同比增长2.94%。对接上海“丝路电商”合作先行区创建,成功推荐拉扎斯、飞书深诺2家企业入选“丝路电商”合作先行区重点企业。
(二)科创驱动多轮并进,“中华武数”全面发力
深化中外创新合作。依托中以(上海)创新园积极拓展国际交流合作,对接德国、新加坡、奥地利等国家,推动德国追瑞汽车项目、新加坡全时科技项目成功落地。中以(上海)创新园累计引入企业、机构、项目共计207家,落地各类知识产权831项。成功举办“沪领数字新动能,共融新质生产力”第四届上海数字创新大会。
扩大清华品牌效应。清华大学软件学院数智未来实验室、上海校友会电机工程专委会创新创业基地落地。举办2024长三角县(市)区高质量一体化发展研讨会、清华大学上海校友会年会、战新项目全球科创路演等12场活动。成立“上海创领工博之家”、长三角县(市)区新质生产力协同创新共同体。建成启用长风科创谷。
加强武宁协同创新。发布《普陀区关于推进武宁创新共同体建设 支持创新主体发展的实施意见(试行)》,完成首批32个创新创业和联合创新项目立项。举办“武林大汇”,揭牌启用“创新里”科创产业空间,开展医疗器械研发等首批区级概念验证中心建设。研究沿沪宁产业创新带“七市一区”[ 七市一区:南京、无锡、常州、苏州、南通、镇江、泰州、上海普陀]协同创新机制,成立机器人、新材料、新能源、司法鉴定、地理信息测绘五个产业“链式联盟”。
打造数字转型高地。海纳小镇数字化转型示范区成功获评国家特色小镇。海纳数创中心竣工建成,海纳工程院团队正式入驻。设立菲尔兹数学科学研究院(加拿大)上海代表处,成立菲尔兹数学科学研究院中国中心。上海青少年创新学院普陀分院落地。完成兰溪路及周边地区优化提升项目方案研究。普陀城市会客厅建设完成,打造普陀形象展示窗口。
(三)城区规划统筹共进,重点地区能级提升
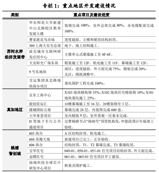
苏河水岸经济发展带:华谊401地块完成定向出让,计划打造华谊新材料创新科技园。开展北新泾、新曹杨地区等地块规划前期研究。标准件十厂、华师大同普路学生公寓、中盐等地块收储工作持续推进。锦绣里商办北块、苏河玺、天汇玺项目完工。360上海大安全总部、波克城市互联网研发应用中心等项目稳步推进中。
真如地区:解决杨柳青路569号地块收储多年历史遗留问题,完成精益电器厂地块清退。中国福利会托儿所普陀分部建成投用,真如社区卫生中心正式开工。推进京东上海中心、能创星辰汇、真如副中心西站地区G1-03商办等功能载体建设。真如商务更新单元规划实施方案形成稳定成果。
桃浦智创城:完成春光村E3地块(12.98亩)土地收储工作,移交土地约21.04亩。完成3幅地块污染治理调查、3幅地块效果评估。完成604英雄天地、定宁路沿线公共绿地建设。建成永登路地下连通道。国华人寿国际康养中心完成综合验收,正式对外营业。灿瑞科技全球芯片研发中心项目动工投建。

(四)民生福祉持续增进,社会保障坚实有力
就业保障持续加强。全年开展“政策找人、政策找企”专项行动,共发放各类就业创业扶持补贴7863万元,惠及企业1168家、重点群体4.16万人。实施高校毕业生就业服务“扬帆”专项行动,开展各类招聘活动152场,共提供6643个就业岗位、4万余人次用工需求。深入云南对口协作昆明、昭通地区,开展10场“云上·乐业”劳务协作专场招聘。打造“靠普职家”就业服务品牌,完善“1+10+N”[ “1+10+N”就业公共服务网络:以区就业促进中心为示范性服务阵地,10个街镇社区事务受理中心为服务主战场,若干个社区就业服务站为拓展的“1+10+N”就业公共服务体系。]就业公共服务网络,建成“15分钟就业服务圈”社区就业服务站点13个。
教育强区加快打造。获评全国义务教育优质均衡发展区、全国学前教育普及普惠区,入选全国中小学科学教育试验区、全国校家社协同育人实验区、全国青少年足球人才培养改革试点区、上海市人工智能教育试验区。落实“幼有善育”,新增5所公办托幼一体园,新增4个社区托育点“宝宝屋”。累计开办37个小学生爱心暑(寒)托班,服务学生2000余人次。1名校长获评全国教育系统先进工作者,1名教师获评全国优秀教师,8名校长获评市特级校长,16人获评中小学正高级教师。中国福利会托儿所普陀分部、上师大二实验(二期)、江宁学校梓棉路校区、同济二附中初中部新校区、万里城实验幼儿园分园等项目竣工投入使用。
养老事业持续深化。《上海市普陀区养老服务设施布局专项规划(2024-2035年)》获市政府批复。新增养老床位250张,改建认知障碍照护床位281张,完成5家“养老院+互联网医院”建设,完成835户居家环境适老化改造。完成2家智慧养老院、2家社区综合为老服务中心、5个家门口养老服务站、1家社区长者食堂建设。推进老年综合津贴“免申即享”新政策,累计发放老年综合津贴4.94亿元,共计122.48万人次。累计发放居家养老服务补贴663.16万元,提供社区康复辅具租赁服务187人次,为3.08万名老人提供长护险服务。
医疗卫生全面提质。医疗资源布局优化,区中心医院新急诊综合楼建成启用,区精神卫生中心新院完工。成功创建2024年社区标准化口腔诊室,完成上海市社区卫生服务中心发热哨点诊室市级复核评估工作,达标率100%。完成2024年普陀区创建全国基层中医药工作示范区迎检工作。全区12家社卫设置“家庭医生签约服务窗口”,签约居民数54.13万,65岁以上老年人签约数25.38万,签约率86.26%。提供医疗救助等各类医疗保障服务22.81万人次。
文化体育稳步发展。完成7家儿童友好城市阅读新空间打造,甘泉路街道图书馆、长征镇图书馆入选全市首批20家阅读新空间。实施“社会大美育计划”,开展线上线下美育活动2400场,参与人次约55.8万人。区职工文体活动中心正式运营。有序推动区文化馆、区美术馆改造提升项目。成功举办上海国际电影节“未来影院”、2024上海国际MCN大会、2024上海国际广告节、上海苏州河半程马拉松赛、上海苏州河城市龙舟邀请赛、上海十公里精英赛等高品质活动。
社会救助兜牢底线。开展各类帮困救助49.16万人次,支出资金4.86亿元。开展“温暖助梯”困难群众加装电梯帮扶工作,做好2024年度医疗帮困卡申办,开展个性化综合帮扶。完成20户“追光小屋”困境未成年人居室微改造。开展第三十届“蓝天下的至爱”慈善活动,吸引近千名市民参与,本届活动共捐款1050余万元。

(五)城市更新提速快进,“半马苏河”活力迸发
“半马苏河”亮点频现。1690驿站、“半马苏河”法治驿站等28座苏河驿站建成开放。西康路、梦清园游船码头投入营业,苏州河水上航线总计接待游客8.63万人次。实施苏州河桥梁桥下空间提升工程。举办“半马苏河”运动生活节、首届上海国际光影节普陀分会场等高品质活动。完成“半马苏河”商标注册,自主开发文创产品70余种。全区剧场、演艺新空间扩充至5家,全年举办营业性演出1200余场,覆盖约19万人次。成功举办第四届“半马苏河”文化旅游节,活动期间全区各景区景点共接待游客近60万人次,区内重点商圈累计接待人次超1000万、营业额超27亿元。
城区环境品质提升。新建绿地18.48万平方米(其中公共绿地10.36万平方米),新建绿道6公里,新建立体绿化2.51万平方米。推进口袋公园和转角绿地建设,完成榆宁园等4处口袋公园新建改建,完成光复西路枣阳路等14处转角绿地改造。新增苏州河绿道、桃浦河绿道等7条绿道。推进岸线公园(一期)、金光绿地新建工程(一期)、金光绿地新建工程(二期)工程建设,持续拓展绿色生态空间。竣工架空线入地和杆箱整治项目16.46公里。
居民居住质量改善。开展旧住房综合修缮改造35.26万平方米,推进约252万平方米“精准施策型”专项提升改造项目。完工既有多层住宅加装电梯310台。新增建设筹措保障性租赁住房房源3243套(间),实现供应2089套(间),筹措新时代城市建设者管理者之家床位1133张。发布2024年度普陀区“15分钟社区生活圈”行动方案。完成十个街镇社区规划师聘任。
低碳转型提档加速。积极推动可再生能源和新能源发展,完成光伏并网规模8871.77千瓦,完成市下达进度目标的144.5%。完成2个共享充电桩示范小区建设,实施2个老旧小区电力扩容升级改造工程。完成既有公共建筑节能改造54万平方米。长三角一体化科技示范楼、桃浦119-01b项目通过住建部三星级绿色建筑审查。真如地区获“上海市绿色生态城区”三星级试点项目称号。1项案例入选首批上海市减污降碳协同增效典型案例。

(六)社会治理循序渐进,城区安全充分保证
“三网融合”持续深化。“一网通办”方面,新增2个“一件事”、8项“免申即享”服务。“一件事”办件量达51.84万件、“免申即享”推送的办件量达到47.35万件。“一网统管”方面,依托“城市治理”引擎,汇聚市、区30余家条线部门、10个街镇、第三方企业等数据,更新接入数据16.5亿条。“一网协同”方面,深化信息化项目一件事、数据局旗舰店功能点,累计上线办公业务场景108个。完成区内18家单位23个区级应用系统以及基层治理平台、电动自行车填报、充电设施统计等5个市级应用系统对接。在全市首创并上线运行区“智慧文旅管理系统”。

基层治理深入细致。依托“社区云”开发“百事能AI社工”小助手服务,实现“一键找政策、一问搜方案、一表做总结”,帮助社工化身“全岗通”。建立居村事项准入审核机制,实现全流程线上审批。开展住宅小区维修资金续筹和小微型小区合并,提升综合治理效能。深化“零距离·益加盟”社会组织党建品牌建设,组织开展社会组织党建讲座及“行走党课”活动。持续推进社区事务受理服务中心标准化建设,指导各街镇新增远程虚拟延伸点位,持续推动为民服务“零距离”。
安全防范平稳有序。深入开展“砺剑”等社会治安整治专项活动,全区报警类110下发数、刑事案件立案数同比分别下降5.2%、16.2%。深化“靠谱解纷·三所联动”机制建设,排查化解各类矛盾纠纷2.6万余起,全区因矛盾纠纷引发的“八类”案件数全市最低。扎实开展安全生产治本攻坚三年行动,推进消防、燃气、电动自行车等重点领域专项整治。拆除各类违法建筑2.87万平方米,增设8个社区微型消防站。开展“5.12”、“10.13”防灾减灾救灾宣传活动和安全生产月、全国消防日宣传活动。
(七)改革开放纵深推进,政府效能显著优化
营商环境持续优化。制定并推进落实优化营商环境7.0版行动方案100条改革举措。围绕“高效办管一类事”“企业诉讼保全白名单”打造普陀特色营商环境。开展法治化营商环境建设落实情况监督调研,发布《普陀区优化法治化营商环境行动计划》。持续深化“一业一证”改革,改造企业住所标准化登记信息库,上线数字化企业健康体检报告,为企业提供“千企千面”个性化服务。
人才高地加快建设。根据全市和全区机构改革方案要求,先后于2024年4月和6月揭牌成立普陀区人才工作局和普陀区人才发展服务中心,持续健全人才工作体制机制。承办“海聚英才”全球创新创业峰会系列活动,建成全市首个“海聚英才”常态化路演大厅,举办路演等各类创新创业活动近40场。加大人才服务全周期“一件事”改革,举办“半马苏河”人才骑行挑战赛等活动,拓展体育、文化、健康等服务资源。筹集611套人才安居房源,强化人才安居保障体系建设。

国资国企改革扎实推进。实施主责主业发展战略,更新完善区管企业主业目录。推进新一轮国有企业改革深化行动,研究制订《普陀区国有企业改革深化提升行动方案》。发挥引导基金牵引作用,支持资本公司采取直投和基金投资双轮驱动策略,充分发挥国有资本引导和放大效应。研究制定非正常经营企业清理方案,提升国企发展效能。
政府效能稳步提升。推动“智慧好办”、“一件事”、“免审即享”服务事项扩容优化,举办第五届政务服务“网办季”活动。拓展“线上专业人工帮办”服务范围,年度好评率99.98%。2023年区政府透明度指数在全国县(市、区)政府序列中排名第一。组织政府开放月系列活动共计54场,公众代表参与1500余人次。修订区行政应诉和行政复议答复工作规定,全区各行政机关负责人出庭应诉率连续四年保持100%。有序开展“十五五”规划前期研究,完成42项前期研究课题成果。
2024年,在区委、区政府的坚强领导下,普陀区经济社会总体稳中向好,全区164个经济社会发展建设项目稳步推进。同时也要看到,本区经济社会发展仍面临不少困难和挑战,需要我们在今后的工作中着力加以解决。一是经济高质量发展的基础不够稳固。外部环境仍复杂严峻,内部有效需求不足,社会预期偏弱,保持经济平稳运行面临较大压力,居民消费意愿和企业投资信心需进一步提振。二是新兴动能转换仍需发力。现代服务业能级有待提升,科技创新成果向新质生产力转化还存在堵点卡点,新旧动能接续转换还需集聚更多新生代龙头企业和新赛道产业集群。三是改革创新潜能有待释放。营商环境还有提升空间,政策服务还不够精准有力,民营经济发展环境仍需优化。四是改善民生保障和城市运行的任务依然繁重。养老、托育、教育、卫生、住房保障等公共服务不均衡问题依然存在,大气、水、土壤等生态环境治理还需久久为功。
二、2025年国民经济和社会发展计划
2025年是“十四五”规划收官之年。做好今年政府工作,要以习近平新时代中国特色社会主义思想为指导,全面贯彻落实党的二十大和二十届二中、三中全会精神,深入学习贯彻习近平总书记考察上海重要讲话精神,贯彻落实中央经济工作会议和十二届市委六次全会精神,按照十一届区委九次全会部署,坚持稳中求进工作总基调,完整准确全面贯彻新发展理念,围绕推动高质量发展首要任务和构建新发展格局战略任务,聚焦上海建设“五个中心”重要使命,进一步全面深化改革,扩大高水平对外开放,推动经济持续回升向好,深化人民城市建设,不断提高人民生活水平,保持社会和谐稳定,高质量完成“十四五”规划目标任务,为实现“十五五”良好开局打牢基础,为上海加快建成具有世界影响力的社会主义现代化国际大都市,在推进中国式现代化中充分发挥龙头带动和示范引领作用贡献更多普陀力量。
根据上述要求,建议2025年经济社会发展主要目标从经济发展、城区形象、人民生活三个方面提出14项指标(详见表2)。

(一)紧抓经济调度,激发高质量发展新动能
全力推动经济增长。进一步发挥经济运行五级调度机制,加强对重点行业、重点企业、重大项目的运行监测和统筹调度。做好国家、上海市调控政策的跟踪落地,持续放大政策效应,保障区域经济平稳运行。加紧土地出让和建设项目谋划,加快推动在建工程进度,全力推进项目的前期工作,提前布局“十五五”时期重大建设项目。聚焦五五购物节和“上海之夏”系列促消费活动,打造活动品牌、带动消费热点、提振消费信心。围绕“首”字经济,加速形成首店、首发、首秀的有机串联。更新扩大拟上市企业库,持续跟踪拟上市企业进度,为辖区内企业对接资本市场提供“一站式”服务。
深化产业转型升级。进一步夯实四大产业对区域经济的引领支撑作用,支持产业龙头企业做大做强,发挥“链主”企业“头雁”效应,引领带动产业链上下游企业协同发展。加强重点产业、特色赛道及未来产业研究,聚力发展网络安全、数字广告等细分领域,加快形成千亿级产业集群。结合上币园区等城市更新项目、数字化转型示范区打造,推动产业载体空间提升,加强新质生产力培育。持续完善“3+5+X”产业政策体系,推进机制优化和宣传培训。持续推动招商服务一体化,着力推进高新技术企业、科技小巨人企业以及区“互联网+”企业等培育,新认定市级专精特新企业40家,引导各类创新主体加大研发投入、加强研发项目规范管理。
促进贸易外资保稳提质。聚焦有色金属领域,加快打造半马苏河有色金属生产性互联网服务平台集聚区。落实区级贸易高质量发展政策、总部政策以及国家与上海市有关外经贸专项政策。加快培育总部型企业,发挥龙头企业带动示范效应。在进博会期间举办普陀外资营商环境推介活动,持续打造“苏河商荟”“进博风采”等特色品牌,吸引外商投资。
推动招商服务一体化。持续优化招商引资体制机制流程,推动项目落地。探索使用AI大模型等新技术手段围绕科技创新、产业发展、前瞻布局等开展专项推介。加强招商引资与产业规划联动,通过产业基金招商、高成长企业招商、重点产业链招商、进博会等重要平台招商等方式,实施精准靶向招商。发挥中海中心、信泰中心、天地软件园等楼宇园区作用,吸引集聚更多高能级项目。坚持“服务是普陀第一资源”,开展招商服务队伍培训,全面提升服务企业质效。
(二)深耕“中华武数”,强化创新驱动引领
持续深化中以(上海)创新园中外联动:深化国际合作,积极争取国家和市级部门支持,加强与第三方机构联动共建,力争引进一批国际化项目。加快产业集聚,以知识产权创新创业服务为特色,聚焦生命健康、人工智能、互联网信息三大产业,持续引进优质项目、企业及机构。营造良好氛围,持续开展上海数字创新大会、创新创业项目路演等各类创新交流活动,组织企业参加上交会、浦江论坛、进博会等,不断提升园区影响力。
稳步推进上海清华国际创新中心区校合作:聚焦“卡脖子”技术攻关,持续推进集成电路研究平台开展张江专项和市科技重大专项建设。提升“清华+”品牌影响力,依托上海清华国际人才会客厅、校友活动中心、创领工博之家,举办战新项目全球科创路演、“沪清谈芯”等系列科创活动,打造“苏河芯湾”集成电路产业集聚区。构建长三角科技合作新T台,夯实长三角县(市)区产业协同联盟、新质生产力协同创新共同体,开展项目对接和资源共享,拓展跨区域科技合作交流。
切实提升武宁创新共同体协同效用:深化沿沪宁“七市一区”协同创新,做实会商制度,优先推出一批协同创新攻关项目,建立以企业为主体、需求为牵引的科技成果转化体系。线下办好“科创集市”等品牌活动,线上用好协同创新在线集市等平台,促进沿沪宁科技成果转化。打造“创新里”科创产业空间,进一步完善支持政策,入驻专业运营服务团队,持续挖掘储备一批产业领域“硬科技”企业“种子选手”。构筑高水平科技人才高地,加快推动菲尔兹数学科学研究院中国中心实质运作,打造集数学科学研究、人才培养、学术交流、成果转化于一体的全球领先数学科学研究中心及创新高地。
加快营造“海纳小镇”数字化转型创新生态:优化小镇功能布局,通过架空线入地、街区商业外立面改造等工程,全面提升小镇宜居宜业环境。提升海纳品牌影响,以“海纳大会”为核心,构建新型创新机制,通过举办一系列高规格活动,扩大海纳品牌在全国的知名度。构建数字经济生态,通过完善政策机制,优化招商路径,吸引更多新型研发机构进驻,增强海纳小镇的科技创新能力和经济密度。
(三)统筹地区建设,夯实区域发展根基
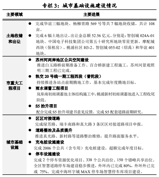
苏河水岸经济发展带:全力加快重点建设项目开发进度,积极推进土地收储和区域规划工作,全面打造更优质的区域综合发展空间。建成360上海大安全总部、波克城市互联网研发应用中心。长风9号东、交运集团真北路地块商办、天安阳光广场东块等项目有序推进。完成真北路PT0258c-04地块场地移交。开展新曹杨地区整体城市设计和规划研究。
真如地区:聚焦地块开发改造,优化区域形象品质,推进高品质载体建设,着力打响真如地区品牌。全力推进真如光明板块招商推介,完成市体育宫地块土地划拨。推进兰溪路风貌提升,推动第一批商户入驻。继续协调推进京东上海中心、真如社卫中心和真如文体中心项目建设。推进H型公共通道过曹杨路节点工程建设完成整体竣工验收。
桃浦智创城:有序推进重点项目建设,着力提升地区经济密度,加快公共服务配套建设,打造产城融合发展的新高地。加快603商办项目、606商办项目建设进度。宝华住宅、金隅住宅、灿瑞科技全球芯片研发中心、绍禹施工技术及新材料研发应用中心等项目稳步推进。结合住宅类项目施工进度,完成祁连山路沿线公共绿地建设和定宁路、乐创路等道路建设。
(四)聚力城市更新,提升城区环境品质
进一步打响“半马苏河”品牌。持续丰富“半马苏河”文化旅游节节目内涵和活动形式,开发和推广相关文创产品,推动跨区域、跨文化品牌共创,增强品牌社会影响力。统筹推进沿岸景观、公共设施建设,新增4.5公里堤岸景观照明,开放百合桥等跨苏州河桥梁。落实“一江一河”滨水驿站功能提升要求,进一步丰富苏河驿站服务功能,完善沿岸无障碍设施建设。积极打造特色IP,营造数字化应用场景,加快元上苏河市场化运营。
进一步加快区域更新步伐。推进土地高质量利用,编制桃浦智创城东拓区、未来岛园区、新曹杨地区、万里社区等零星集体土地成片开发方案。围绕15分钟社区生活圈建设,以真如寺周边城市更新为重点,同步开展甘泉、万里、长寿地区城市更新研究。加快推进“两旧一村”改造,启动实施旧住房综合修缮约35万平方米,完成既有多层住宅加装电梯270台。筹措保租房约4000套(间)。
进一步塑造城区颜值形象。稳步推进绿化项目建设,新增绿地10万平方米、立体绿化1万平方米、绿道5公里。推进华池路、旬阳路等景观道路建设,进一步改善市容环境面貌。完成环城生态公园带新杨公园建设和新槎浦断点工程建设。推进金光绿地、苏州河岸线公园(一期)工程建设。做好绿化特色道路创建工作,打造1条市政特色道路。全力推动生态清洁小流域建设,有序实施水利专项工程,加快岚皋南初雨调蓄设施建设。
进一步加强基础设施建设。推进沪嘉高速功能提升工程等重大交通工程区属配套项目前期工作。统筹推进重点区域开发地块周边配套道路建设。继续推进停车治理、公共停车泊位、智慧停车场等项目建设,进一步解决停车难问题。有序推进公共(含专用)充电桩建设任务。持续提升道路、桥梁、下立交、综合管廊等市政设施精细化管理水平。
进一步推进绿色低碳转型。落实国家、市级节能降碳重点任务安排,支持开展各类碳达峰碳中和试点示范创建。有效发挥节能专项资金引导作用,推动实施节能减排降碳项目。统筹做好节能综合管理和可再生能源消纳工作,协调推进光伏项目建设,全力推动“十四五”节能目标完成。完成市级电动汽车充电设施建设民心实事项目,加快新能源汽车配套设施布局。
(五)筑牢民生基石,增进人民生活福祉
就业保障更牢。实施高校毕业生就业服务“扬帆”专项行动,优化衔接校内外服务,确保青年就业水平总体稳定。强化对困难家庭毕业生、长期失业青年、大龄、残疾等就业困难群体的帮扶。深化“15分钟就业服务圈”建设,完善“靠普职家”社区就业服务站点的网点布局和服务内涵。健全终身职业技能培训制度,完善重点技能岗位、重点群体就业支持体系。
教育质量更高。巩固全国义务教育优质均衡发展区、学前教育普及普惠区创建成果。全面落实立德树人根本任务,加强本区家校社协同育人“教联体”建设。完善普惠性托幼服务体系,新增300个公办幼儿园托班托额,新增700个社区托育托额。全面建设上海市人工智能教育试验区,以人工智能助推教育数字化转型。持续做好小学生爱心暑(寒)托班工作。加快推进华师大二附中普陀校区、真如副中心A03-01地块学校、上外附属桃李未来实验学校及石泉地块学校等教育重点项目建设。
养老服务更优。健全基本养老服务网络,新增养老床位100张,改造认知障碍照护床位50张,新增2家“养老院+互联网医院”、1家“智慧养老院”,新建1家社区综合为老服务中心、2家社区长者食堂。进一步优化以居家为基础、社区为依托、机构为专业支撑、医养相结合的养老服务供给格局。深入开展新时代“银龄行动”,大力推动“老伙伴计划”、“沪助养老时光汇”、“老吾老计划”等互助式养老项目。推进长护险服务标准化建设。
医疗品质更好。全面启用区红十字老年护理院(区精神卫生中心)、区康复医院。全力推进区中医医院改扩建项目,谋划推动西部区域性医疗中心建设。持续开展新一轮区临床医学学科(滚动)建设。强化现有的西部、东部、中医、儿科四个医联体,探索医康融合新模式下的区康复医疗联盟建设。持续优化夯实家庭医生签约服务,推进重点人群应签尽签。新建3家社区标准化门诊手术室、1家上海市社区护理中心和3家上海市中医药特色巡诊社区卫生服务站。加强应急救护员培训,落实居民小区自动体外除颤仪(AED)配置工作。贯彻落实《国务院办公厅关于健全基本医疗保险参保长效机制的指导意见》,深化医保关键领域改革。
文化软实力更强。深入推进儿童友好城市阅读新空间建设,实现10个街镇全覆盖。持续扩容“市民艺术夜校”教导点,总数达30个以上。深化青年夜校品牌建设,满足青年成长需求。完成区文化馆、美术馆改造提升工程,筹建普陀区非物质文化遗产展示体验中心(暂定名),加快推进真如海心剧院精装修工程、上海市体育宫改扩建等项目。全力支持苏河·梦立方项目建设并跟进后期运营工作。举办上海国际MCN大会、上海国际电影节“未来影院”、电竞上海全民锦标赛等品牌活动。新建2个社区市民健身中心。开展苏州河水上运动常态化试点,办好各类体育赛事。持续做好“四普”工作,守牢文物安全底线。
(六)着眼社会治理,构建精细化治理格局
提高智慧城市治理效能。加强城市治理引擎建设,对已接入城运中心的各路视频资源进行场景关联优化。持续推动“智慧好办”、“一件事”和“免申即享”扩容增效,形成一批高质量的政务服务事项。做好“一业一证”提前服务、制发证衔接以及业态监管工作,形成管理闭环。聚焦智能化、精准化、个性化的政务服务,改版随申办市民云,试点随申办企业云,深化政务服务“网办季”活动效应。完成城市数字化转型应用场景“揭榜挂帅”供需对接,推动优秀解决方案与区内应用场景需求对接落地。
打造基层治理优质样板。发挥区社联会党委统领作用,常态化推进社会组织新兴领域党的组织体系全覆盖。统筹协调数字居委会项目开发建设,同时对“AI社工——数字百事能”应用服务做好维护更新和功能升级,提升数字化平台赋能基层治理效能。深化推动青春社区建设,以和畅公寓为样板探索青年参与社区治理有效模式。
筑牢城市安全运行屏障。持续优化区级“大安全”工作体系,推进治本攻坚三年行动落实落细,制定2025年工作清单,打造一批安全生产标准化标杆企业。完成电动自行车充电价费分离工作。针对厂房仓库、建筑工地、工业园区、地下空间、电动自行车充电、消防、燃气等重点场所、重点领域和多产权、多业态混合经营场所及九小场所,常态化开展重大事故隐患排查和防范化解。
(七)激发改革活力,提高政务服务水平
提升营商环境质量。制定优化营商环境8.0版行动方案,在为企服务上更加注重企业便利性,在政策导向上更加注重企业获得感,在政企沟通上更加注重企业需求点,在监管执法上更加注重企业感受度。聚焦打造开放包容的国际化营商环境,探索形成一批衔接国际通行规则的创新举措。落实信用工作考核评估机制,加大信用承诺、五类行政管理事项归集力度。
深化国资国企改革。深入贯彻落实《普陀区国有企业改革深化提升行动方案》要求,全面开展普陀区国企改革深化提升行动。督促企业加大内部资源整合力度,有序推进“一企一业”、“一业一企”工作。构建以“管资本”为主的分层分类投资监督管理体系,加强功能类企业成本绩效管理。
加强法治普陀建设。深化区委、区政府主要领导及区管党政主要负责人专题述法工作,向国企、基层延伸,扩大述法工作覆盖面。深化基层法治观察工作,推动更多优秀观察建议落地转化。持续贯彻落实《普陀区加强法治政府建设实施意见(2021-2025年)》。继续落实行政复议听证、简易程序、普通程序听取意见、复议委员会等复议制度、机制,着重加强行政争议化解。做好国防和双拥工作,完善退役军人服务保障体系建设。
发挥规划引领作用。有序推进“十四五”时期各项目标任务落地落实,做好“十四五”规划总结评估工作。启动“十五五”规划《纲要》和区级规划编制,紧密结合国家和上海市战略、普陀区情和特点,前瞻谋划新思路新举措,谋深谋实大项目大政策,更好发挥发展规划的战略导向作用。做好规划编制全过程人民民主,使规划研究和编制过程成为收集民意、汇聚民智、回应关切、形成社会共识的过程。
三、2025年普陀区经济社会发展建设项目安排
2025年经济社会发展建设项目的安排原则:一是聚焦重大工程重点项目,推动项目建设提质增效。按照“抓项目、促投资、稳增长”的总体目标,以区委区政府确定的重大工程重点项目为抓手,跨前服务、超前谋划,强化要素综合保障能力和为企服务水平,明确项目月度推进节点和投资完成目标,全力推进项目建设进度,提高建设质量和水平,确保建设项目尽早开工、按时竣工、及时投产。二是聚焦民生保障关键领域,持续提高民生福祉水平。持续优化医疗、教育、卫生、社会保障等基本民生项目的建设布局。坚持量力而行、尽力而为、有序推进,接续实施好一批惠民有感、品质卓越的区属重点项目,在发展中保障和改善民生,更好兜住、兜准、兜牢民生底线,切实提高人民生活质量和便利度。三是聚焦要素保障,发挥政府资金投资效益和水平。统筹兼顾、综合考虑项目实施的可行性和必要性,根据项目成熟度,科学安排建设计划、资金需求和要素保障,积极争取地方政府专项债和超长期特别国债资金支持。按照高质量发展的要求,持续优化完善重大项目储备制度,进一步提高财政资金投资效益。
2025年安排经济社会发展建设项目107个,其中重点建设项目51个,包括市政基础设施类项目13个、民生保障类项目6个、公共服务类项目8个、功能性项目16个、住宅类项目8个。107个建设项目中包含结转在建项目89个、新开建设项目18个。
附件:2025年普陀区经济社会发展建设项目安排
附件
2025年普陀区经济社会发展建设项目安排
|
序号 |
项目名称 |
工作目标 |
责任单位 |
建设单位 |
|||
|
|
|
一季度 |
二季度 |
三季度 |
四季度 |
|
|
一、结转建设项目 |
||||||||
(一)市政基础设施类 |
||||||||
★ |
1 |
云岭西路(千阳路-真北路)道路改建工程 |
* |
* |
* |
* |
区建管委 |
区市政工程建设中心 |
★ |
2 |
永登路(真南路-祁连山路)道路改扩建工程 |
* |
* |
* |
○ |
区建管委 |
区市政工程建设中心 |
|
3 |
皋兰山路(武南路-真南路)道路新建工程 |
|
|
△ |
* |
区建管委 |
区市政工程建设中心 |
|
4 |
富平路(新泉路-交暨路)道路(邮政工贸-交暨路)段新建工程 |
* |
* |
○ |
|
区建管委 |
区市政工程建设中心 |
★ |
5 |
景泰路(金昌路-桃惠路)道路新建工程 |
* |
* |
* |
* |
区建管委 |
区市政工程建设中心 |
|
6 |
永登路(山丹路-真南路)道路新建工程 |
* |
* |
* |
* |
区建管委 |
区市政工程建设中心 |
★ |
7 |
规划一路(真光路-真北路)道路新建工程 |
|
△ |
* |
* |
区建管委 |
区市政工程建设中心 |
|
8 |
皋兰山路(金昌路-武南路)道路新建工程 |
|
|
|
△ |
区建管委 |
区市政工程建设中心 |
|
9 |
绿蕉路(定宁路-武山路)道路新建工程 |
|
|
|
△ |
区建管委 |
区市政工程建设中心 |
|
10 |
乐创路(皋兰山路-绿菲路)道路新建工程 |
|
|
|
△ |
区建管委 |
区市政工程建设中心 |
|
11 |
芝川路(曹杨路-大渡河路)架空线入地和合杆整治工程 |
○ |
|
|
|
区建管委 |
区市政工程建设中心 |
★ |
12 |
西凉路、棠浦路、祁顺路、连冠路及连冠路桥等5个住宅市政配套工程 |
* |
* |
* |
* |
区房管局 |
区房管局 |
|
13 |
定宁路(绿菲路-昭骁路)道路新建工程 |
* |
○ |
|
|
桃浦智创城 |
上海桃浦智创城开发建设有限公司 |
|
14 |
佳创路(真南路-定宁路)道路新建工程 |
△ |
○ |
|
|
桃浦智创城 |
上海桃浦智创城开发建设有限公司 |
|
15 |
乐创路(绿菲路-绿兰路)道路新建工程 |
△ |
○ |
|
|
桃浦智创城 |
上海桃浦智创城开发建设有限公司 |
★ |
16 |
岚皋南排水系统雨水泵站及初雨调蓄池新建工程 |
* |
* |
○ |
|
区建管委 |
区市政工程建设中心 |
|
17 |
中山北路(金沙江路-沪太路)架空线入地和合杆整治工程 |
* |
* |
* |
* |
区建管委 |
区市政工程建设中心 |
|
18 |
江宁路(宜昌路-安远路)架空线入地和合杆整治工程 |
* |
* |
* |
* |
区建管委 |
区市政工程建设中心 |
|
19 |
李子园路(真南路-古浪路)架空线入地和合杆整治、李子园路(大头浜-古浪路)道路改建工程 |
* |
* |
* |
○ |
区建管委 |
区市政工程建设中心 |
|
20 |
祁连山路(真南路-祁春路)架空线入地和合杆整治工程 |
* |
* |
* |
* |
区建管委 |
区市政工程建设中心 |
|
21 |
新村路(富水路-岚皋路)架空线入地和合杆整治工程 |
* |
* |
* |
○ |
区建管委 |
区市政工程建设中心 |
|
22 |
千阳路(金沙江路-云岭西路)架空线入地和合杆整治工程 |
* |
* |
* |
○ |
区建管委 |
区市政工程建设中心 |
|
23 |
金沙江路(花家浜路-真北路)架空线入地和合杆整治工程 |
△ |
* |
* |
* |
区建管委 |
区市政工程建设中心 |
|
24 |
西康路(宜昌路-安远路)架空线入地和合杆整治工程 |
* |
* |
* |
* |
区建管委 |
区市政工程建设中心 |
|
25 |
澳门路(常德路-西苏州路)架空线入地和合杆整治工程 |
* |
* |
* |
○ |
区建管委 |
区市政工程建设中心 |
|
26 |
交暨路(新村路-交通路)架空线入地和合杆整治工程 |
* |
* |
○ |
|
区建管委 |
区市政工程建设中心 |
|
27 |
梅岭北路(丹巴路-兰溪路)架空线入地和合杆整治工程 |
* |
* |
○ |
|
区建管委 |
区市政工程建设中心 |
|
28 |
武威东路(祁连山路-南何支线)架空线入地和合杆整治工程 |
△ |
* |
* |
○ |
区建管委 |
区市政工程建设中心 |
|
29 |
清峪路(花家浜路-真光路)架空线入地和合杆整治工程 |
|
|
△ |
* |
区建管委 |
区市政工程建设中心 |
|
30 |
杏山路(梅川路-中山北路)架空线入地和合杆整治工程 |
△ |
* |
○ |
|
区建管委 |
区市政工程建设中心 |
|
31 |
古浪路(真北路-真南路)架空线入地和合杆整治工程 |
* |
* |
* |
* |
区建管委 |
区市政工程建设中心 |
|
32 |
甘泉路(双山路-宜川路)架空线入地和合杆整治工程 |
△ |
* |
* |
* |
区建管委 |
区市政工程建设中心 |
|
33 |
交通西路(中山北路-交通路)架空线入地和合杆整治工程 |
△ |
* |
* |
* |
区建管委 |
区市政工程建设中心 |
|
34 |
兰溪路(梅岭北路-曹杨路)架空线入地和合杆整治工程 |
△ |
○ |
|
|
区建管委 |
区市政工程建设中心 |
|
35 |
棕榈路(花家浜路-云岭西路)架空线入地和合杆整治工程 |
* |
* |
* |
○ |
区建管委 |
区市政工程建设中心 |
|
36 |
敦煌路(真南路-桃惠路)道路改扩建、架空线入地和合杆整治工程 |
△ |
* |
* |
* |
区建管委 |
区市政工程建设中心 |
|
37 |
白玉路(宁夏路-曹杨路)架空线入地工程 |
|
△ |
* |
○ |
区建管委 |
区市政工程建设中心 |
|
38 |
白兰路(白玉路-中山北路)架空线入地和合杆整治工程 |
|
△ |
* |
○ |
区建管委 |
区市政工程建设中心 |
|
39 |
宜川路(交通路-沪太路)架空线入地工程 |
|
△ |
* |
○ |
区建管委 |
区市政工程建设中心 |
|
40 |
顺义路(盘湾里-曹杨路)架空线入地和合杆整治工程 |
|
△ |
* |
○ |
区建管委 |
区市政工程建设中心 |
|
41 |
瞿家廊路(宁夏路-凯旋北路)架空线入地和合杆整治工程 |
|
△ |
* |
○ |
区建管委 |
区市政工程建设中心 |
|
42 |
兰溪路(武宁路-铜川路)架空线入地和合杆整治工程 |
|
|
△ |
* |
区建管委 |
区市政工程建设中心 |
|
43 |
白玉路(光复西路-宁夏路)道路改建、架空线入地和合杆整治工程 |
|
△ |
* |
* |
区建管委 |
区市政工程建设中心 |
|
44 |
隆德路(白玉路-曹杨路)架空线入地和合杆整治工程 |
|
△ |
* |
* |
区建管委 |
区市政工程建设中心 |
|
45 |
谈家渡路(曹杨路-武宁支路)架空线入地和合杆整治工程 |
|
△ |
* |
○ |
区建管委 |
区市政工程建设中心 |
|
46 |
木渎港栈道贯通整治工程 |
|
|
△ |
* |
区建管委 |
区市政工程建设中心 |
|
47 |
2023年普陀区苏河水岸驿站新建工程(丹巴路码头驿站) |
* |
○ |
|
|
区建管委 |
区市政工程建设中心 |
|
48 |
普陀区内部道路接收整治工程(一期) |
△ |
* |
* |
* |
区建管委 |
区市政水务管理中心 |
|
49 |
真光路、光新路/志丹路道路改造及地道应急调蓄工程 |
△ |
○ |
|
|
区建管委 |
区市政水务管理中心 |
★ |
50 |
铜川污水泵站迁建工程 |
|
|
△ |
* |
区建管委 |
区市政水务管理中心 |
★ |
51 |
普陀区苏州河岸线公园(一期)工程 |
* |
* |
* |
* |
区绿化市容局 |
区绿化市容局 |
|
52 |
普陀区外环绿道新槎浦断点贯通及周边景观提升工程 |
* |
* |
* |
○ |
区绿化市容局 |
区绿化市容局 |
★ |
53 |
普陀区长风公园改造提升工程(景观部分) |
* |
* |
* |
* |
区绿化市容局 |
区绿化市容局 |
★ |
54 |
金光绿地新建工程(一期) |
* |
* |
* |
○ |
区绿化市容局 |
区绿化建设管理中心 |
★ |
55 |
金光绿地新建工程(二期) |
* |
* |
* |
* |
区绿化市容局 |
区绿化建设管理中心 |
★ |
56 |
真如副中心H型公共通道过曹杨路节点工程 |
* |
* |
* |
* |
真如城市副中心 |
上海真如城市副中心开发建设投资有限公司 |
|
57 |
真如绿廊(普陀区石泉社区W060401单元A10B-03地块公共绿地)工程 |
* |
* |
* |
○ |
中环集团 |
上海中环天地投资有限公司 |
(二)民生保障类 |
||||||||
★ |
58 |
华师大二附中普陀校区新建工程 |
* |
* |
* |
* |
区教育局 |
区教育事业服务中心 |
★ |
59 |
普陀区W060602单元pt0278-18地块华东师范大学新渡口学生宿舍新建工程 |
* |
* |
* |
* |
苏河水岸经济带 |
区教育事业服务中心 |
★ |
60 |
普陀区真如副中心A03-01地块学校新建工程 |
* |
* |
* |
* |
区教育局 |
区教育事业服务中心 |
★ |
61 |
桃李实验幼儿园新建项目 |
* |
* |
* |
* |
区教育局 |
区教育事业服务中心 |
★ |
62 |
普陀区桃浦智创城(W06-1401单元)038-02地块新建幼儿园项目 |
* |
* |
* |
* |
中环集团 |
上海中环桃缘置业有限公司 |
(三)公共服务类 |
||||||||
★ |
63 |
长寿E6-3地块社区公共服务配套设施新建 |
* |
* |
* |
* |
长寿路街道 |
长寿路街道办事处 |
★ |
64 |
武宁路创意体验中心 |
* |
* |
* |
○ |
区国资公司 |
上海第六棉纺织厂有限公司 |
★ |
65 |
玉佛禅寺觉群楼重建及佛教博物馆等文化项目 |
* |
* |
* |
* |
长寿路街道 |
上海市佛教协会 |
★ |
66 |
普陀区桃浦智创城(W06-1401单元)038-01地块新建体育馆项目(桃浦配套体育设施空间) |
* |
* |
* |
* |
中环集团 |
上海中环桃缘置业有限公司 |
★ |
67 |
普陀区真如镇街道社区卫生服务中心异地扩建项目 |
* |
* |
* |
* |
区卫生健康委 |
区卫生健康委 |
★ |
68 |
真如镇街道社区文体活动中心新建工程 |
* |
* |
* |
* |
真如镇街道 |
真如镇街道 |
(四)功能性项目 |
||||||||
★ |
69 |
万航渡后路33号文化综合体新建(原花鸟市场地块) |
* |
* |
* |
* |
苏河水岸经济带 |
上海元中置业有限公司 |
★ |
70 |
真北路1038号商办综合体新建(新曹杨交运转型地块) |
* |
* |
* |
* |
苏河水岸经济带 |
上海玖蒲实业有限公司 |
★ |
71 |
360上海大安全总部暨华东区域总部 |
* |
* |
* |
○ |
苏河水岸经济带 |
上海三六零长风科技有限公司 |
★ |
72 |
波克城市互联网研发应用中心项目 |
* |
* |
* |
○ |
苏河水岸经济带 |
轩克科技(上海)有限公司 |
★ |
73 |
天安阳光广场东块 |
* |
* |
* |
* |
苏河水岸经济带 |
上海凯旋门企业发展有限公司 |
★ |
74 |
长风9号东地块商住办综合体项目(长风社区w060602单元pt0268-09地块) |
* |
* |
* |
* |
苏河水岸经济带 |
上海璞宸置业有限公司 |
★ |
75 |
真如X101-X102-X103地块商住办综合体新建(西站237坊京东上海中心) |
* |
* |
* |
* |
真如城市副中心 |
上海京越东卓网络科技有限公司 |
★ |
76 |
染化八厂地块建设商办项目(桃浦智创城核心区603地块) |
* |
* |
* |
* |
桃浦智创城 |
上海华谊景润置业有限公司 |
★ |
77 |
桃浦智创城606地块商办项目 |
* |
* |
* |
○ |
桃浦智创城 |
上海融隆置业有限公司 |
★ |
78 |
上海医药物流中心绥德路二期项目 |
* |
○ |
|
|
桃浦镇 |
上药控股有限公司 |
★ |
79 |
普洛斯桃浦智慧冷链产业园 |
* |
* |
* |
* |
桃浦镇 |
上海普洛斯槎浦仓储有限公司 |
★ |
80 |
上海市普陀区真如社区W060802单元G01-03地块商办项目 |
* |
* |
* |
* |
中环集团 |
上海中环海纳企业发展有限公司 |
★ |
81 |
普陀区长寿社区C060101、C060102单元E1-1地块(原24街坊部分旧改地块)商办项目 |
* |
* |
* |
* |
城投公司 |
上海弘澳置业有限公司 |
★ |
82 |
灿瑞科技全球芯片研发中心项目 |
* |
* |
* |
* |
桃浦智创城 |
上海灿瑞微电子有限公司 |
(五)住宅类 |
||||||||
★ |
83 |
桃浦科技智慧城(W06-1401单元)027-01、039-01地块住宅项目(桃璞云庭) |
* |
* |
* |
○ |
中环集团 |
上海中环桃缘置业有限公司 |
★ |
84 |
桃浦智创城W06-1401单元117-01地块租赁住房新建项目(桃璞礼寓) |
* |
* |
* |
○ |
中环集团 |
上海中环优创企业管理有限公司 |
★ |
85 |
普陀区桃浦社区H6街坊H6-5地块住宅项目(象屿) |
* |
* |
* |
○ |
桃浦镇 |
上海象浙房地产开发有限公司 |
★ |
86 |
普陀区桃浦社区W061101单元H8街坊H8-1地块住宅项目(建发) |
* |
* |
* |
* |
桃浦镇 |
苏州圣宏房地产开发有限公司 |
★ |
87 |
普陀区北新泾产业园区W061001单元pt0259a街坊pt0259a-09地块住宅项目(越秀) |
* |
* |
* |
* |
长征镇 |
杭州樾富房地产开发有限公司 |
★ |
88 |
桃浦科技智慧城(W06-1401单元)049-01、050-01、051-01地块住宅项目(宝华) |
* |
* |
* |
* |
桃浦智创城 |
上海宝苑华盈房地产有限公司 |
★ |
89 |
普陀区桃浦科技智慧城(W06-1401单元)061-01、065-01地块住宅项目(金隅) |
* |
* |
* |
* |
桃浦智创城 |
北京金隅地产开发集团有限公司 |
二、新开建设项目 |
||||||||
(一)市政基础设施类 |
||||||||
|
90 |
桃松路(山丹路-真南路)道路新建工程 |
|
|
△ |
* |
区建管委 |
区市政工程建设中心 |
|
91 |
青衣江路(中江路-简阳路)道路新建工程 |
|
△/○ |
|
|
区建管委 |
区市政工程建设中心 |
|
92 |
雅砻江路(中江路-简阳路)道路新建工程 |
|
△/○ |
|
|
区建管委 |
区市政工程建设中心 |
|
93 |
真华南路辅道辟通及相关工程 |
|
|
△ |
○ |
区建管委 |
区市政工程建设中心 |
|
94 |
北横中运量公交工程(军工路-凯旋路)普陀段-长寿路(万航渡路-长寿路桥)道路配套工程 |
|
|
△ |
* |
区建管委 |
区市政工程建设中心 |
|
95 |
简阳路(怒江北路-青衣江路)道路新建工程 |
|
△/○ |
|
|
区建管委 |
区市政工程建设中心 |
|
96 |
桃惠路(敦煌路-绿松路)道路新建工程 |
|
|
△ |
* |
区建管委 |
区市政工程建设中心 |
★ |
97 |
普陀区新杨公园改造提升工程 |
* |
* |
* |
* |
区绿化市容局 |
区绿化市容局 |
|
98 |
普陀区甘泉公园改造提升工程 |
|
△ |
* |
* |
区绿化市容局 |
区绿化建设中心 |
|
99 |
普陀区祥和公园改造提升工程 |
|
△ |
* |
○ |
区绿化市容局 |
区绿化建设中心 |
|
100 |
桃惠绿地新建工程 |
|
△ |
* |
* |
区绿化市容局 |
区绿化建设中心 |
(二)民生保障类 |
||||||||
★ |
101 |
桃李实验学校新建工程(上外附属桃李未来实验学校) |
* |
* |
* |
* |
区教育局 |
区教育事业服务中心 |
(三)公共服务类 |
||||||||
★ |
102 |
万里街道全民健身中心新建工程 |
|
△ |
* |
* |
万里街道 |
万里街道 |
|
103 |
普陀区白丽消防站新建工程 |
|
△ |
* |
* |
区消防救援支队 |
区消防救援支队 |
★ |
104 |
真如海心剧院精装修工程 |
|
|
△ |
* |
区文旅局 |
区文旅发展管理中心 |
(四)功能性项目 |
||||||||
★ |
105 |
普陀区桃浦科技智慧城(W06-1401单元)055-02地块科研项目(绍禹) |
|
△ |
* |
* |
桃浦智创城 |
上海霆渝科技有限公司 |
★ |
106 |
普陀区北新泾产业园区W061001单元pt0258c-04地块科研项目(华谊转型) |
|
|
|
△ |
长征镇 |
上海华谊西创科技有限公司 |
(五)住宅类 |
||||||||
★ |
107 |
桃浦社区W061101单元H3街坊H3-2地块住宅项目(华润、建发、金茂) |
|
△ |
* |
* |
桃浦镇 |
上海煦臻企业管理有限公司、苏州兆坤房地产开发有限公司、苏州腾茂置业有限公司 |
备注:★为重点建设项目,△表示开工;*表示施工中;○表示竣工。 |
||||||||
我要留言