民意征询详情
普陀区2025年国民经济和社会发展执行情况和2026年国民经济和社会发展计划(草案) 发布时间:2025-12-02
目前,普陀区发改委正在进行《普陀区2025年国民经济和社会发展执行情况和2026年国民经济和社会发展计划(草案)》的制定工作。为切实加强公众参与,有效发挥政策效能,保障公众对重大行政决策的知情权、参与权和监督权,根据《重大行政决策程序暂行条例》《上海市重大行政决策程序规定》《上海市重大行政决策公众参与工作规则》等要求,现将《普陀区2025年国民经济和社会发展执行情况和2026年国民经济和社会发展计划(草案)》公开征求公众意见,希望市民和各单位提出宝贵的意见和建议。有关事宜告知如下:
一、市民和各有关单位可以将书面意见直接寄送普陀区发展和改革委员会,也可以发送电子邮件和在网站互动频道留言。
来信地址:上海市普陀区大渡河路1668号1号楼1B315室,上海市发展和改革委员会,邮编:200333。
电子邮件地址:qinyue@shpt.gov.cn
征求意见截止日期为2025年12月11日。(若过早形成初稿并提前30天公开征求意见,报告多数指标及进度数据仅截至三季度。为全面准确呈现普陀区2025年各领域工作实绩,并确保年底成稿、明年初正式公开,现把公开征求意见期限由30日压缩至7日。)
普陀区发展和改革委员会
2025年12月2日
普陀区2025年国民经济和社会发展执行情况和2026年国民经济和社会发展计划(草案) 草案全文 发布时间:2025-12-02
一、2025年国民经济和社会发展计划执行情况
2025年是“十四五”规划收官之年,也是“十五五”规划谋篇布局之年。在市委、市政府和区委的坚强领导下,全区以习近平新时代中国特色社会主义思想为指导,全面贯彻落实党的二十大和二十届历次全会精神,深入学习贯彻习近平总书记考察上海重要讲话精神和中央经济工作会议精神,按照市委、区委全会部署,坚持稳中求进工作总基调,完整、准确、全面贯彻新发展理念,聚焦高质量发展首要任务,全面服务上海“五个中心”建设,持续深化改革开放,推动经济引领增长,提升人民生活品质,维护社会和谐稳定,确保“十四五”规划目标任务高质量达成,同时为实现“十五五”良好开局奠定基础,全年主要目标任务已基本完成。

(一)稳增长、提质效,实现发展质量的向新跨越
经济运行稳中向好。前三季度地区生产总值可比增长8.7%,位列全市各区第一。1-10月,区级财政收入实现163.41亿元,同比增长6.77%,增速位居中心城区第4。1-10月,四大重点培育产业同比增长46.51%,占区级税收的比重达42.68%;固定资产投资增长4.1%;规上服务业营收同比增长60.1%。持续优化经济调度工作机制,扩大调度行业覆盖面,形成经济运行调度日报机制,建立条块联动调度网络。完成2024年度《普陀区助行业强主体稳增长的若干政策措施》政策兑现,并修订出台新版政策。
消费潜力加速释放。充分发挥“国补+市补+区补”政策牵引作用,开展以旧换新补贴及区级汽车促消费补贴等活动,1-10月社会消费品零售总额同比增长5.8%。举办普陀第六届“五五购物节”,“五一”期间重点商圈销售额实现近10%同比增长,其中真如市级商圈成为上半年全市销售额增速最快商圈之一。拓展“甜蜜经济”“宠物经济”亲子消费”等一系列新消费场景,真如环宇城成功打造全市首家长者友好商城。推动首店、首秀、首展融合发展,新增首店37家。
招商稳商持续发力。1-10月,“十亿百千万”新落地项目共计165个,其中税收亿元级项目15个、税收千万元级项目150个。坚持招商引资和服务企业一体化推进,全面落实重点企业“服务包”制度,接收并办结企业诉求247个。成立党建引领楼宇(园区)服务专班,实施企业“回家计划”,持续优化楼宇经济生态。初步建成“E企行”招商服务一体化平台,搭建全区企业基础数据库。
高水平开放持续拓展。1-10月,我区实际完成外贸进出口总额431.51亿元,同比增长15.9%。建立总部企业培育库,加拿大健美生(保健品)、德国道依茨(发动机)、瑞士意发薄膜(先进封装)获跨国公司地区总部认定。积极推进进博会工作,专业观众报名人数超过去年约17%。举办“新企力·新机遇:外企落地与发展”圆桌会、“漫步普陀,解码未来—外籍高管看普陀”、“AI下的外企机遇”等活动,推动外资招引提质增效。
(二)谋创新、聚动能,形成科创驱动的强劲态势
沿沪宁产业创新带建设全面提速。对内设立沿沪宁协同创新专项机制,对外形成“八市一区”常态化联络机制。促进创新要素高效流动,形成资源、需求、合作“三张清单”,累计达成合作项目196项。沿沪宁协同创新中心建成并运营,打造一站式服务平台。成功举办2025世界城市日系列活动暨沿沪宁城市科技和产业协同创新日、首届沿沪宁创新成果展示交易会、沿沪宁协同创新沙龙等具有影响力的活动。

科技创新活力涌现。推动孵化器量质齐升,新建“碧海创新孵化器”,引进饿了么创新生态企业;新增J-TechHub孵化器入库上海市科技企业孵化器。推动中以(上海)创新园与美国、德国、奥地利等国家创新资源对接,园区全年预计新增企业30家、知识产权全年保有量960项。上海清华国际创新中心集成电路研究平台完成张江专项验收,引进落地清华大学电子工程系实验室。推动海纳小镇积极申报国家数字产业集聚区,成功举办首届海纳大会。发挥“菲尔兹”品牌引领作用,举办AI暑期学校、WAIC“数学之问”论坛等高能级活动。加强中小企业梯度培育,康鹏科技成为我区首家“上海市制造业单项冠军”,新增国家级专精特新“小巨人”6家、专精特新中小企业31家、创新型中小企业36家。
人才高地加快建设。高质量承办第五届“海聚英才”全球创新创业大赛普陀赛区、青岛城市赛、新加坡海外赛全系列赛事,共征集项目910个。荣获第五届“海聚英才”全球创新创业大赛“海外拓展奖”。常态化运营“海聚英才”路演大厅,累计举办106场活动,覆盖近7000人次。新增入选2家“海聚基地”,累计达8家,位居全市前列。创新发布《普陀区新引进海内外优秀人才安居专项支持政策》,上线“人才栖寓”“人才泊隅”随申办小程序。
(三)优布局、提品质,绘就水岸联动的优美画卷
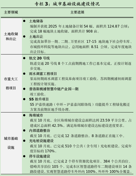
重点地区发展能级提升。苏河水岸经济发展带:持续擦亮“半马苏河”品牌,苏州河景观照明四期工程完工,百合桥建成通行。苏州河游船推出百年工运红色、沿沪宁产业创新带城市等多款特色主题航班,截至9月底共接待游客7.5万人次。首次携手中国国际动漫游戏博览会,成功举办第五届“半马苏河”文化旅游节。真如城市副中心:完成“真如翠谷”一期、二期地块出让。推进兰溪路及周边地区更新项目实施。开展“真如之心”国际方案征集,高标准打造真如副中心核心区最后一块拼图。京东上海中心项目加速建设,真如社卫中心、真如文体中心等公共服务项目稳定推进。桃浦智创城:TOP中央公园实现24小时开放,累计入园超62万人次,同比增长40%。全年举办房车音乐嘉年华、“艺起TOP·周周有戏”文艺演出、2025全民健身日等50余场活动,公园影响力显著提升。灿瑞科技全球芯片研发中心、绍禹科研项目建设有序推进。宝华住宅项目完工,金隅住宅项目完成地上7层结构施工。

住房民生难题不断化解。深入开展了“两旧一村”改造,截至最新,启动实施旧住房成套改造1.88万平方米,开展旧住房综合修缮改造35.9万平方米、专项提升改造157.5万平方米。甘陵小区整体性更新改造通过第一次征询。真光四小区综合修缮工程完成样板段改造。完工既有多层住宅加装电梯170台。新增建设筹措保障性租赁住房房源4606套(间),实现供应1051套(间),筹措新时代城市建设者管理者之家床位1589张。
美丽普陀建设扩容提质。新建绿地15.27万平方米、立体绿化2.51万平方米,新建绿道5.01公里,绿化覆盖率保持全市前列。新建改建4座口袋公园,完成3处单位附属绿地开放共享。新建长风8号绿地、武威东路等7条绿道,完成金光绿地一期建设,持续推进金光绿地二期、苏州河岸线公园一期、新杨公园等绿化建设项目。竣工架空线入地和杆箱整治项目18.37公里。成功获评第七届全国文明城区称号。
绿色低碳发展持续推进。积极推动可再生能源和新能源发展,截至10月底,完成光伏并网规模7712.345千瓦,预计超额完成全年目标。完成3个共享充电桩示范小区建设,实施2个老旧小区电力扩容升级改造工程。推动企业开展可再生能源消纳活动,交易总量为绿证106.1万张,电量10.61亿度。

(四)增福祉、补短板,交出温暖厚重的民生答卷
就业保障坚实有力。积极落实稳就业政策,截至9月底共发放就业创业及技能提升补贴超5700万元,涉及重点群体近4.1万人次。开展高校毕业生就业服务“扬帆”专项行动,开展“云上·乐业”赴云南劳务协作系列活动,推进“普陀城市骑士”特色劳务品牌建设。截至9月底,开展线上线下招聘会328场,提供6761个岗位、5.7万余人次用工需求。上海青创社会服务中心被授牌成为首批上海市“生育友好型”用人单位。进一步织密“15分钟就业服务圈”,累计建成21个社区就业服务站点。
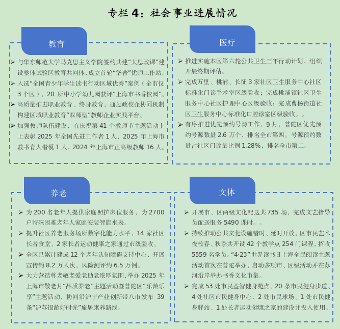
教育改革成效显著。落实立德树人根本任务,深入推进大中小学思政课一体化建设。持续推进全国中小学科学教育实验区建设,打造科创素养精品课程。获全市“立德树人机制综合改革试点区”。高标准推进幼有善育,新增8所公办幼儿园开设托班,全区公办托幼一体园比例达100%,新增300个公办幼儿园托班托额。新建华二普陀实验学校、曹杨二中东校并招生,成立华二普陀校区教育集团。上师大四实验、上外附属桃李未来实验学校等重点建设项目按进度推进。
养老服务精准可及。新增养老床位100张、困难重度残疾人养护床位150张,新增社区综合为老服务中心1家、社区长者食堂2家、家门口养老服务站5个,完成改建150张认知障碍照护床位,新增为老服务“一键通”用户11000户。推进银发经济高质量发展示范区建设,加快打造“三区两中心”银发经济发展格局,举办全国养老消费季暨上海银发生活节普陀站活动、银发经济会客厅等活动。截至9月底,发放老年综合津贴5.2亿元,为2.91万老人提供长护险护理服务,开展居家护理服务387.85万人次。
医疗卫生普惠提质。区康复医院完成竣工验收,区精神卫生中心桃浦院区建成并启用,真如社区卫生服务中心异地扩建稳步推进。成立上海第九人民医院与普陀区社区标准化口腔诊室专科联盟,推动优质资源下沉。区公共卫生科普中心成功获评市级健康科普基地和首批儿童友好博物馆。截止9月底,全区家庭医生“1+1+1”签约居民57.01万人,落实困难群众医疗救助10.23万人次。全面开展“一人一档”全民参保精准排摸工作,截至最新我区参保人数78万余人。
文体活动多元丰富。海心剧院精装修工程、区文化馆改造提升等项目稳步推进,刘海粟美术馆(分馆)完成改造提升,苏州河水上运动中心、区冰壶馆建成开放。实施“社会大美育计划”,区图书馆、上海纺织博物馆获评“社会大美育课堂”市级点位。成功举办2025上海国际MCN大会、2025全民电竞嘉年华、上海苏州河半程马拉松赛、上海苏州河城市龙舟邀请赛、2025上海十公里精英赛等高品质赛事活动。围绕上海西站旅游功能提升,发布“从上海西站出发,沿着沪宁去旅行”系列5条主题线路。
重点群体服务不断升级。全年共开展各类帮困救助30.13万人次,支出资金4.20亿元。建成10个街镇和287个社区救助顾问服务站点,形成全区覆盖网络。深化“物质+服务”模式,开展20余项社会救助服务项目,覆盖2万余人次。联动慈善组织围绕重要节点开展“万户助困”“爱心月双结对”等特色活动,拓展帮扶场景。做好退役军人服务保障工作,连续三次获评全国双拥模范城称号。

(五)强治理、维稳定,筑牢智慧高效的安全防线
“三网融合”更加高效。“一网通办”方面,全市首推“一件事智能AI助手”,办理时间、跑动次数大幅减少。截至10月底,全年新增及优化7个“高效办成一件事”,办件量达44万余件;新增44个免审事项,办件量16万余件。“一网统管”方面,统一升级区级“一网统管”平台地图,对接市级标准并支撑区域精细化管理。依托“城市治理”引擎,更新接入数据XX条。“一网协同”方面,在全区范围内进一步推广一体化协同管理平台的使用,目前平台累计上线70个应用场景,今年新上线建设工程看板、多格合一看板等10个应用场景。

社会治理持续加强。推进社区事务受理中心标准化建设,夯实基层服务基础,新设45个远程虚拟延伸点位,实现“上门办”街镇全覆盖。在全市率先实现民政服务站街镇全覆盖,已开展便民服务活动41次。赋能基层治理,打造区、街镇、综合网格“多格合一”数字看板,汇聚多源数据并向基层综合网格倾斜。激活多元参与的基层自治活力,深耕楼组建设,打造“社区小事”开放邻里计划品牌。
安全稳定不断巩固。高效推进“砺剑”系列、“苏河雷霆”等专项行动,全区刑事案件立案数同比下降15.6%,99.6%的小区实现入民宅盗窃“零发案”。以“一站式”执法办案侦查中心为牵引,高压严打电信网络诈骗违法犯罪活动,破获全市首起“电诈”领域公安部集群案件。依托“三所联动”机制排查化解矛盾纠纷3.7万余起。有序推进对消防、燃气、电动自行车等重点领域的专项整治“5+2+X”行动,全域推进城市体检工作,拆除各类违法建筑9.06万平方米。
(六)精谋划、优服务,取得改革创新的突破进展
锚定规划引领“新方向”。完成《普陀区“十五五”规划基本思路》研究,形成42项规划前期思路研究成果汇编,为“十五五”规划《纲要》编制奠定基础。形成“1+27”规划体系,有序推进“十五五”规划《纲要》和区级专项规划编制工作。认真开展“十四五”规划实施情况总结评估,举办“十四五”规划成果新闻发布会。深入贯彻“开门编规划”理念,完成“十五五”规划市民版和企业版问卷调查,召开人大、政协、企业、市民等不同群体座谈会,广泛听取并吸纳各界意见建议。
打造营商环境“强磁场”。高质量完成普陀区优化营商环境8.0版行动方案。发布《普陀区2025年持续优化法治化营商环境行动方案》,成立全市首家科技金融产业解纷中心及专业调委会。完成普陀区第二届营商环境“体验官”和普陀区政务服务体验官招募工作。打造“普惠营商”宣传品牌,推出首期“普惠营商·观察”宣传视频。系统推进信用建设,完成2025年普陀区三清单编制工作,开展2025年“诚信之星”推选。
激发市场主体“新活力”。深化国资国企改革,推动国企改革三年行动成果制度化、规范化,制订出台《普陀区国有企业改革深化提升行动方案》,形成任务清单43项。指导国资公司采取各种方式集中清理非正常经营企业,两年累计清理1069家。推进民营经济发展,成功举办普陀区促进民营经济高质量发展大会,并围绕大会精神及系列民营经济圆桌会议,在人民网、解放日报等主流媒体刊发报道近30篇。深化“政会银企”服务品牌,举办2025年民营经济高质量发展服务月主题活动。
攀登政府效能“新高度”。在中国政府2024年透明度指数县(市、区)政府评估结果中名列全国第一,在全部八次评估中五次斩获全国第一。连续十三年获评“上海市政务公开工作优秀单位”。深化行政复议体制改革,全区各行政机关负责人出庭应诉率连续四年保持100%。创新打造“开放月+开放日”常态双轨模式,举办第六届政务服务“网办季”、“政府开放月”系列活动,不断提升政务服务水平。
2025年,在区委、区政府的坚强领导下,全区上下凝心聚力,共同推动区域经济社会发展稳中向好,136个建设项目稳步推进。但我们也要清醒地看到,当前发展仍面临诸多困难和挑战。一是外部环境复杂态势持续升级。地缘政治冲突演变频繁,全球经济下行压力绵延,为高质量发展带来较大挑战。二是区域经济向好的基础仍不稳固。内需拉动作用不足,居民消费与企业投资信心需进一步激发。科技创新与高端产业的支撑引领作用尚需强化,龙头企业和产业集群的显示度有待提升。三是改革创新潜能尚未充分释放。营商环境还有提升空间,政策服务的精准性和实效性仍需进一步增强。四是民生保障和城市运行的任务依然繁重。公共服务供给仍存在短板弱项,社会治理现代化水平需进一步提升,生态环境保护任重道远,城区安全韧性建设更需常抓不懈。
二、2026年国民经济和社会发展计划
2026年是“十五五”规划的开局之年,是承前启后、砥砺奋进的关键一年。做好今年政府工作意义重大,我们要以习近平新时代中国特色社会主义思想为指导,胸怀“两个大局”、坚持“四个放在”,全面贯彻落实党的二十大和二十届二中、三中、四中全会以及中央经济工作会议精神,深入学习贯彻习近平总书记考察上海重要讲话精神,贯彻落实十二届市委X次全会精神,按照十一届区委X次全会部署,完整准确全面贯彻新发展理念,加快构建新发展格局,坚持稳中求进工作总基调,主动服务上海“五个中心”建设,扎实推动高质量发展,全面深化改革,努力提高人民生活水平,更好统筹有效市场和有为政府的关系,确保经济健康发展和社会大局稳定,确保“十五五”开好局、起好步。
(一)胸怀大局,下好高质量发展“先手棋”
坚持把经济发展放在突出位置。紧盯目标全力以赴做好经济运行调度,持续优化落实调度专班工作机制和市、区联动机制,推动各项指标多增少降。谋划好“十五五”期间重大项目落地实施,及时做好区域投资运行情况分析,跟踪掌握建设项目的推进情况。加快推进上海自贸区联动创新区建设,复制推广制度创新成果。统筹推进“十五五”规划《纲要》落地实施,同步发布各类专项规划,开展《纲要》工作任务分解,形成工作方案,推动发展蓝图扎实转化为施工图、实景图。
坚持把提振消费作为基础支撑。精心组织“五五购物节”和“上海之夏”系列促消费活动,以票根为纽带,强化商旅文体展联动形成活动矩阵。重点举办好汽车品质消费嘉年华等市级标杆活动以及普陀首发消费季等区级特色促消费活动。支持代表性商业载体引入和孵化品牌首店,推动更多国际知名品牌新品首发活动落地。推动真如市级商圈对标高端消费高地,加速品牌升级,拓展境内外高端消费客群。
坚持把招商引资作为关键抓手。深入推进产业招商政策的优化修订,进一步释放政策张力。实施“招大引强”战略, 瞄准并着力引进产业链关键环节和世界500强、行业龙头等优质企业。畅通政企沟通渠道,做深做实三级服务专员机制,提高企业归属感。完成楼宇扶持政策的制定修订和实施兑现,加强对全区重点商务楼宇的监测。持续优化“E企行”招服一体化平台,建立健全平台运行机制。
(二)创新聚势,激活科创驱动“强引擎”
塑造科创新优势。持续优化沿沪宁专项工作机制,落实“沿沪宁协同创新三年行动倡议”,充分发挥“沿沪宁协同创新中心”实体平台与“沿沪宁协同创新集市”线上平台的双轮驱动作用,完善“揭榜挂帅”机制,促进科技成果全链条转化。建强用好重大科创平台,进一步厘清国际创新园发展定位,深化上海清华国际创新中心建设,发挥菲尔兹品牌引领作用,打造海纳小镇数字化转型标杆。举办沿沪宁协同创新沙龙、海纳大会、第九届长三角国际创新挑战赛普陀分赛等高水平科创活动,营造活跃开放的创新生态。
集聚产业新动能。将新质生产力发展培育与传统优势产业提质升级相结合,构建形成传统产业强底蕴、新兴产业助突破、未来产业抢先机、生态筑基为支撑的现代化产业体系。推动大宗商品贸易转型升级,加快半马苏河有色金属生产性互联网服务平台建设。积极布局都市新型工业,推动制造业与服务业深度融合。聚焦智能信息、数智健康、数字广告、科技服务和科技金融重点产业赛道,持续扩大规模、提升能级,力争打造成为在全市范围内具有显示度的产业集群。持续完善“3+5+X”产业政策体系,做好评估、修订、汇编工作。
打造人才新高地。深化新加坡海外人才工作站建设,探索拓展西班牙等欧洲国家引才渠道,充分发挥“引才合伙人”及海外联络站作用。有序开展区级杰出、领军、拔尖和青年四大人才计划评选,做好博士生社会实践和博士后相关工作。继续高质量办好“海聚英才”系列赛事峰会,用好“才聚普陀”引才奖励政策,加速建设“TOP引力场”一站式人才服务中心,构建近悦远来人才服务生态。支持青年科技人才创新创业,加快建设青年发展型城区。
(三)更新提质,绘就区域协同“全景图”
持续推动重点地区协同发展。苏河水岸经济发展带:进一步提升苏州河滨水公共空间服务功能,完成长风公园改造提升,开展“半马苏河”文化旅游节特色品牌活动。持续推进四中浇铸厂、上汽E仓等地块收储事宜,加快长风9号东项目、华东师范大学新渡口学生宿舍等4个结转项目建设。真如城市副中心:全力推进“真如之心”“真如翠谷”“兰溪路品质提升”重点项目建设进度,系统提升区域能级品质。加快中环海纳商务中心、京东上海中心项目建设,完善真如社卫中心、真如文体中心等公共服务配套。进一步推进高压走廊入地研究,努力释放土地空间。桃浦智创城:全面增强TOP中央公园品牌内涵与区域影响力,策划布局一系列文化活动。启动613生态修复项目建设,同步稳步推进073街坊景观工程建设。持续推进灿瑞芯片、绍禹科研等重点项目建设。
持续推进美丽普陀建设。加快推进绿化建设,新建绿地5万平方米、绿道2公里,新增口袋公园2座。扩大公园24小时开放范围,新增24小时开放公园3座。全面推进高陵路等10个美丽街区项目建设。统筹推进长寿路、中山北路、武宁路等街区立面改造升级,竣工架空线入地和杆箱整治XX公里。持续推进“两旧一村”改造,启动实施旧住房成套改造XX万平方米,老旧小区综合修缮改造XX万平方米。有序推进甘陵小区整体性更新改造、真光四小区综合修缮等项目建设。完成新时代城市建设者管理者之家1500张床位的筹措供应。
持续完善基础设施网络。推进市属重大工程建设,配合做好S5沪嘉高速功能提升工程建设和S20外环普陀段抬升工程前期工作。推进公共停车泊位建设、新增错峰共享项目、智慧停车场建设等工作,进一步攻坚克难解决停车难问题。有序推进公共(含专用)充电桩建设。积极协调公交线路优化调整,加强公交薄弱区域“最后一公里”建设。继续坚持“一街一品”焕新工程“项目化推进、清单化管理”,推动工作从筹备转向实质建设阶段。
持续推动绿色低碳转型。落实国家、市级节能降碳重点任务安排,持续开展各类碳达峰碳中和试点示范创建。加大力度做好既有建筑节能改造、可再生能源一体化应用、既有大型公建分项计量装置安装等工作。进一步发挥节能专项资金引导作用,推动实施节能减排降碳项目。协调推进光伏项目建设,完成市级电动汽车充电设施建设民心实事项目,促进电动汽车充换电高质量发展。
(四)民生为本,绘就美好生活“同心圆”
推进教育发展更均衡。落实立德树人根本任务,构建“区-集团-校”三级联动攻坚体系,确保改革任务落地见效。全力做强“苏河思政”区域思政品牌,做实“大思政课”整体试验区建设。推进全国中小学科学教育实验区建设,提升科学类课程教学质量。指导全区所有中小学100%建成校级“教联体”,形成“一校一方案”。扩大社区托育“宝宝屋”覆盖率,逐月推进“宝宝屋”扩优提质。推进华东师范大学第二附属中学普陀校区新建工程、上海师范大学附属第四实验学校新建工程等项目如期完成。
确保就业帮扶更充分。制定新一轮区就业促进政策,完善稳就业“政策工具箱”。创新开展高校毕业生就业服务“扬帆”专项行动,完善离校未就业高校毕业生“一人一档”“一人一策”。强化失业人员前置性就业帮扶,完善就业困难人员认定和服务机制,确保零就业家庭动态清零。持续完善“1+10+N”就业服务矩阵,深化“15分钟就业服务圈”社区就业服务站点建设。持续推进“生育友好岗”试点,打造生育友好就业环境。
实现为老服务更暖心。扩大基本养老服务供给,新增X张养老床位、X个家门口养老服务站、X家社区长者食堂,完成居家环境适老化改造XX户,改建认知障碍照护床位XX张。推进为老服务项目实施,优先落实“一键通”紧急呼叫、困难老年人智能水表监测等刚需服务,稳步推进认知障碍友好社区建设、“老吾老”计划、智能技术提升行动等项目。持续推进新时代“银龄行动”,推进普陀区银发经济“三区两中心”建设。
促进医疗保障更普惠。全力推进桃浦医疗中心新建、中心医院等3家医院设施改造、真如镇街道社区卫生服务中心异地扩建等重点项目建设。推进上海市社区标准化心理门诊建设、上海市社区标准化门诊手术室建设,积极申报2026年上海市社区护理中心和上海市社区标准化口腔诊室。将家庭医生签约服务延伸至在职、在校等功能社区人群,稳步扩大家庭医生签约覆盖率。启动第七轮公共卫生三年行动计划,推动本区疾控事业高质量发展。
促进文体活动更丰富。统筹沿沪宁城市资源、苏河岸线资源与桃浦生态资源,打造一批具有普陀特色的文化活动和精品旅游线路。持续开展市民艺术夜校、“周末美育课堂”等活动,丰富公共文化供给。谋划办好上海国际MCN大会、上海国际电影节“未来影院”、全民电竞嘉年华等品质活动,举办上海苏州河半程马拉松赛、苏州河赛艇城市精英赛、上海10公里精英赛、TOP RUN10公里精英赛等IP 赛事。完善“15分钟社区体育生活圈”,实现社区市民健身中心街镇全覆盖。全力办好2025-2026赛季全国冰壶锦标赛。
(五)治理增效,构建韧性安全“智慧城”
打造智慧赋能的数字城区。拓展沿沪宁跨省通办广度深度,持续推进“一件事”事项开发,优化线下“开店一件事”专窗功能和移动端建设。加快“一网统管”场景建设,完善“多格合一”数字看板。推进一体化协同管理平台建设,实现培训覆盖全区机关单位。举办上海数字创新大会、海纳大会、数字化转型活动月等品牌活动,提升活动规格与影响力。加大区块链等数智技术在大宗贸易商品流通体系中的运用。
打造协同高效的治理体系。以“平稳有序、选优配强”为目标,高标准推进居村委会换届选举。深化民主协商,搭建“楼组议事会”“社区评议会”等多元平台,引导居民、社会组织、共建单位参与社区事务决策。依托“新版社区云”,优化“小事快办”机制,在试点基础上向全区所有街镇推广。深化“四百”走访机制,推动社区工作者走访从“全覆盖”向“精准化”升级。加强“15分钟社区生活圈”建设,升级“爱邻日”主题活动,实现10个街镇全覆盖。
打造韧性可靠的安全屏障。持续优化“大安全”工作体系,推进治本攻坚三年行动各项任务圆满收官。针对厂房仓库、建筑工地、工业园区、电动自行车充电、消防、燃气等重点场所、重点领域,常态化开展重大事故隐患排查和防范化解。依托“三所联动”“两楼一平安”等机制,常态化开展社会矛盾纠纷排查化解。深化“砺剑”系列打击整治行动,巩固良好治安态势。持续防范应对雨雪冰冻、台风汛期等极端天气,强化风险提示和监测预警。
(六)改革赋能,打造国际一流“软环境”
全面优化营商环境。制定并落实区营商环境方案9.0版,持续打造“普惠营商”宣传品牌。聚焦涉企检查工作,进一步协同联动、整合资源,切实做到减量增效,减少对企业正常经营的干扰。协调推进服务构建全国统一大市场相关工作。深入打造社会信用环境,完善“信用+风险”评级体系,加大信易贷推广宣传力度,推动线下融资服务站建立。
全面激发市场主体活力。持续深化区属国有企业改革,推动国有资本向产业升级、城市更新、区域开发和民生保障领域集中。有序推进“一企一业、一业一企”,优化国资布局。积极盘活国企存量资源,推动英雄、悦来芳等老字号品牌焕新升级。大力促进民营经济发展,开展普陀区民营经济发展研究并形成报告。依法保护民营企业产权和企业家权益,推动大中小企业协同发展。健全民营经济圆桌会等政企常态化沟通机制,做优做强“政会银企”、“政会法企”等特色服务品牌,增强服务精准度和实效性。
全面推进依法治区。深化“软法赋能”品牌,总结经验成效,开展软法赋能成果展示交流活动。持续深化行政复议体制改革,依托区综治中心平台,加强行政复议与行政诉讼、人民调解、信访等协调联动,推动行政争议实质性化解。打造“半马苏河”法治驿站特色品牌,开展“半马苏河”红色法治研学行等打卡活动。组织开展好上海市第三十八届宪法宣传周、民法典宣传月、“三八”维权月等重要时间节点的主题法治宣传教育活动。
三、2026年普陀区经济社会发展建设项目安排
2026年经济社会发展建设项目的安排原则:一是聚焦基础设施项目,完善重点地区功能配套。以桃浦智创城、真如副中心、苏河水岸经济发展等重点地区建设为契机,强化统筹协调和综合保障,持续完善基础设施和功能配套,明确项目建设进度和完成目标,高质量、高标准、高效率推进项目建设。二是聚焦民生保障和公共服务项目,优化资源供需平衡。以解决群众急难愁盼为目标,精准谋划教育、旧住房改造、文体场馆等基本民生项目和公共服务建设布局和资源供给,积极响应、有序推进,接续实施好一批惠民有感、品质卓越的重点项目,在保障和改善民生福祉的同时,不断丰富群众精神文化生活,切实提高人民生活质量和幸福感、满意度。三是聚焦社会领域投资项目,全力稳投资促发展激活力。以规划为引领,持续优化国土空间布局和产业结构,科学安排建设计划,统筹保障发展任务,扩大有效投资,激发民间资本投资活力,充分发挥高水平规划引领区域高质量发展的先锋引擎作用。
2026年安排经济社会发展建设项目127个,其中重点建设项目51个,包括市政基础设施类项目17个、民生保障类项目7个、公共服务类项目7个、功能性项目13个、住宅类项目7个。127个建设项目中包含结转在建项目82个、新开建设项目45个。
普陀区2025年国民经济和社会发展执行情况和2026年国民经济和社会发展计划(草案) 背景介绍 发布时间:2025-12-02
一、起草背景
根据区委、区政府工作部署,区发改委牵头启动了《普陀区2025年国民经济和社会发展计划执行情况与2026年国民经济和社会发展计划》(以下简称《计划报告》)起草工作。《计划报告》的起草以习近平新时代中国特色社会主义思想为指导,全面贯彻落实党的二十大和二十届历次全会精神,深入学习贯彻习近平总书记考察上海重要讲话精神和中央经济工作会议精神,按照市委、区委全会部署,坚持稳中求进工作总基调,完整、准确、全面贯彻新发展理念,聚焦高质量发展首要任务,全面服务上海“五个中心”建设,持续深化改革开放,推动经济引领增长,提升人民生活品质,维护社会和谐稳定,确保“十四五”规划目标任务高质量达成,同时为实现“十五五”良好开局奠定基础。通过年度计划的目标任务和项目安排,增强对全区经济社会工作的引导性和约束性,推动全区经济社会平稳健康发展。
二、制定依据
1、《中华人民共和国地方各级人民代表大会和地方各级人民政府组织法》(中华人民共和国主席令第33号)
2、《关于开展2026年上海市经济社会发展思路和年度计划研究工作的通知》
3、中共上海市普陀区委办公室上海市普陀区人民政府办公室印发《上海市普陀区发展和改革委员会职能配置、内设机构和人员编制规定》的通知(普委办【2019】28号)
三、主要内容
《计划报告》的正文主要包括2025年计划执行情况、2026年主要目标与任务、2026年建设项目安排三大部分。
从指标完成情况看,
《计划报告》第一部分对2025年计划执行情况做了梳理。全区14个指标顺利推进,基本完成年度目标。《计划报告》从稳增长、提质效,实现发展质量的向新跨越;谋创新、聚动能,形成科创驱动的强劲态势;优布局、提品质,绘就水岸联动的优美画卷;增福祉、补短板,交出温暖厚重的民生答卷;强治理、维稳定,筑牢智慧高效的安全防线;精谋划、优服务,取得改革创新的突破进展6个方面,对各领域2025年的具体工作执行情况进行总结。
《计划报告》第二部分对2026年的任务提出建议。在任务方面,《计划报告》安排了胸怀大局,下好高质量发展“先手棋”;创新聚势,激活科创驱动“强引擎”;更新提质,绘就区域协同“全景图”;民生为本,绘就美好生活“同心圆”;治理增效,构建韧性安全“智慧城”;改革赋能,打造国际一流“软环境”共六方面的任务。通过六方面任务安排,不断强化“四大功能”,服务“五个中心”建设,在构建新发展格局中展现普陀作为,着力构筑新时代普陀发展的新举措,确保经济持续健康发展和社会大局稳定。
《计划报告》第三部分为区经济社会发展建设项目。目前初步安排2026年安排经济社会发展建设项目127个,其中重点建设项目51个,包括市政基础设施类项目17个、民生保障类项目7个、公共服务类项目7个、功能性项目13个、住宅类项目7个。127个建设项目中包含结转在建项目82个、新开建设项目45个。
普陀区2025年国民经济和社会发展执行情况和2026年国民经济和社会发展计划(草案) 会议审议情况 发布时间:2025-12-02
普陀区2025年国民经济和社会发展执行情况和2026年国民经济和社会发展计划(草案) 决策结果 发布时间:2025-12-02
普陀区2025年国民经济和社会发展执行情况和2026年国民经济和社会发展计划(草案) 政策预公开解读 发布时间:2025-12-02
2026年是“十五五”规划开局之年,为做好今年政府工作,进一步增强对经济社会工作的引导性和约束性,全力以赴稳经济促增长,持续挖掘产业发展潜能,提升人民生活品质,使全区工作持续在优化结构、增强动力、化解矛盾、补齐短板上取得新进展,普陀区发改委组织起草了《普陀区2025年国民经济和社会发展计划执行情况与2026年国民经济和社会发展计划》(以下简称《计划报告》)。
现就《计划报告》作如下解读:
一、《计划报告》的起草背景是什么?
《计划报告》的起草以习近平新时代中国特色社会主义思想为指导,全面贯彻落实党的二十大和二十届历次全会精神,深入学习贯彻习近平总书记考察上海重要讲话精神和中央经济工作会议精神,按照市委、区委全会部署,坚持稳中求进工作总基调,完整、准确、全面贯彻新发展理念,聚焦高质量发展首要任务,全面服务上海“五个中心”建设,持续深化改革开放,推动经济引领增长,提升人民生活品质,维护社会和谐稳定,确保“十四五”规划目标任务高质量达成,同时为实现“十五五”良好开局奠定基础。通过年度计划的目标任务和项目安排,增强对全区经济社会工作的引导性和约束性,推动全区经济社会平稳健康发展。
二、《计划报告》的制定依据是什么?
1、《中华人民共和国地方各级人民代表大会和地方各级人民政府组织法》(中华人民共和国主席令第33号)
2、《关于开展2026年上海市经济社会发展思路和年度计划研究工作的通知》
3、中共上海市普陀区委办公室上海市普陀区人民政府办公室印发《上海市普陀区发展和改革委员会职能配置、内设机构和人员编制规定》的通知(普委办【2019】28号)
三、《计划报告》的起草过程是什么样的?
2025年9月份区发改委启动了2026年建设项目申报工作。10月中旬,正式部署了《计划报告》起草的相关工作,并开展年度计划前期思路研究。10月下旬以来,区发改委与相关委办局、街道镇和重点地区沟通了解指标、项目和相关任务的初步考虑。之后,在各部门提交的材料基础上,起草形成了《计划报告》讨论稿,目前正在同步书面征求各相关单位意见建议,之后在此基础上修改形成《计划报告》征求意见稿。
四、《计划报告》的主要内容是什么?
《计划报告》主要由三部分组成:
《计划报告》第一部分从稳增长、提质效,实现发展质量的向新跨越;谋创新、聚动能,形成科创驱动的强劲态势;优布局、提品质,绘就水岸联动的优美画卷;增福祉、补短板,交出温暖厚重的民生答卷;强治理、维稳定,筑牢智慧高效的安全防线;精谋划、优服务,取得改革创新的突破进展6个方面,对各领域2025年的具体工作执行情况进行总结。
《计划报告》第二部分从胸怀大局,下好高质量发展“先手棋”;创新聚势,激活科创驱动“强引擎”;更新提质,绘就区域协同“全景图”;民生为本,绘就美好生活“同心圆”;治理增效,构建韧性安全“智慧城”;改革赋能,打造国际一流“软环境”对2026年提出6方面主要目标和任务。
《计划报告》第三部分为区经济社会发展建设项目。目前初步安排2026年安排经济社会发展建设项目127个,其中重点建设项目51个,包括市政基础设施类项目17个、民生保障类项目7个、公共服务类项目7个、功能性项目13个、住宅类项目7个。127个建设项目中包含结转在建项目82个、新开建设项目45个。